全面解读!上海中心大厦设计应用
扫描到手机,新闻随时看
扫一扫,用手机看文章
更加方便分享给朋友
上海中心大厦地处上海市浦东新区陆家嘴金融贸易中心核心地块,银城南路以北、银城中路以东、花园石桥路以南、东泰路以西,紧邻金茂大厦和上海环球金融中心,是目前中国的较高楼及上海较高楼。基地面积30370m2,总建筑面积约57.4万m2。建筑高度580m,塔冠较高点为632m。建筑由地下5层、地上可使用楼层121层(含设备层128层)组成。建筑由下至上竖向分成10个区,包括5层地下室、1个裙房商业区、5个办公区、2个酒店及精品办公区、1个观光区。除地下室外,每个区被2层完整的设备、避难层分开。

高大中庭空调通风系统



中庭的相关技术要求:
所有中庭均为人员活动区,需要保证底部人员活动区的基本舒适性;
在人员活动区以上的大部分空间可以不考虑温湿度需求;需要防止外幕墙结露;
供暖季应尽量减少室内高大空间的温度梯度;
中庭需要考虑排烟系统确保人员安全。
中庭空调通风系统设计:
夏季工况:
A.中庭底部外侧周边区风机盘管系统; 运行时,优先使用系统C;
B.中庭底部内侧设置的全空气空调系统;
C.本区办公室排风首先排入中庭(对中庭进行降温),再经热回收新风;机组后排至室外的溢风系统。
冬季工况:
A.中庭底部外侧周边区风机盘管系统;
B.中庭底部内侧设置的全空气空调系统;
D.中庭底部设置的地板辐射热水供暖系统;
E.中庭外幕墙设置的翅片散热器加热系统。
中庭翅片散热器的应用:
目的:对外幕墙表面加热,保证外幕墙的内表面不会结露;阻断冷空气的下沉,减小室内空气对流,减弱中庭室内的温度分层现象。

外幕墙典型构造示意

翅片散热器系统平面布置示意
技术难点:
沿外幕墙安装,由于外形的限制,使用双管系统对美观影响比较大,因此最终使用了单管串 联的系统形式,单管串联长度达到100m,因此流量大,管路粗;
要确保系统前后端的散热基本均匀;散热量要求600W/米。前端水温比较高,适当减少散热器片数;后端水温降低,增加散热器片数。
物理模型:

数学模型:
采用RNG k-ε湍流模型;空气为理想气体,且不可压缩;不考虑渗透风的影响;对流方程采用耦合求解;考虑重力和浮升力的影响;夏季工况打开太阳辐射模型。
工况介绍:


结果:

1.办公室排风的再利用对中庭热环境的温度控制有一定节能作用;
2.翅片系统在满足幕墙内表面防结露要求的同时,作为中庭采暖季的补充供热手段,效果明显。

中庭排烟系统设计:
排烟系统设计原则:
1.按现行国家规范和上海市防排烟规程的要求设置排烟系统并计算排烟量;
2.根据消防性能化分析,2~8区每个中庭排烟量为220000CMH;1区中庭的排烟量为110000CMH。同时设 置不小于50%排烟量的补风系统。
排烟系统均为独立设置,机械补风系统则利用平时空调系统的管道兼用。

给排水系统介绍:
给水系统:
上海中心大厦生活给水系统的较大日用水量5255m3/d,其中市政自来水4184m3/d、非传统水1033m3/d;较大日较大小时用水量557m3/h,其中市政自来水514m3/h、非传统水43m3/h。
生活给水系统采用高位水箱重力供水-减压阀减压的供水方式,局部高位水箱重力供水压力不足的楼层采用变频泵组加压供水。高位水箱进水由生活、消防合用水泵逐级转输提升。水泵启闭由对应高位水箱的液位控制,多台并联运行水泵的启闭由对应高位水箱的多级液位分别控制。
市政自来水经设于地下5层过滤设备过滤并添加长效消毒剂后,储存在地下5层生活、消防合用储水池。自来水过滤所需水压由市政自来水水压提供。由于上海中心大厦采用生活、消防合用供水方式,地下室部分储水池和部分高位水箱为生活、消防合用水池。为保证生活给水系统供水安全,上海市卫生部门要求生活、消防合用水池的储水周期不应大于24h,并在所有生活给水系统的水箱设置水箱消毒器,酒店区域供水系统的水箱、水泵出水管上加设紫外线消毒装置。
主要建筑功能用水定额见表1,给水、高压消防供水系统见图1,给水系统竖向分区见表2。


热水系统:
公共卫生间、小型厨房、租户区等采用容积式电热水器提供热水。
酒店客房、酒店后勤、物业后勤的生活热水采用集中供水方式,机械循环,其系统竖向分区与给水系统相同。热源为锅炉房提供的蒸汽,酒店客房热水另由大楼热回收系统提供冷水预热的热源。热水由容积式热交换器制备。
排水系统:
1.污、废水排水系统
排水系统室外为雨污分流、室内为污废分流的排水体制。室内污水直接排至室外生活污水排水系统,82层以上楼层废水,排至66层中水处理机房,82层以下废水排至地下5层中水处理机房。地上部分采用重力排放,地下室排水由集水井和潜水泵压力排放。
酒店、办公等不同功能分区的排水系统,以及生活排水、厨房排水、机房排水等不同水质的排水系统,均设置独立的排水立管承接楼层支管排水。所有卫生间排水均设有器具通气管。污、废水排系统分区见表3。
2.雨水排水系统:
塔楼屋面雨水系统采用87斗排水系统,设计重现期10年,排水系统与溢流的合计重现期为100年,溢流形式为溢流口。塔楼雨水系统在66层设有减压水箱,减压水箱兼做雨水回用系统的收集水箱。当66层雨水收集、回用系统的雨水收集水箱满水时,雨水通过66层雨水溢流槽内的87型雨水斗及雨水立管,经雨水消能池排至室外雨水系统。
表2 给水系统竖向分区

表3 污、废水排水系统分区

裙房屋面雨水系统采用虹吸式屋面雨水系统,设计重现期20年,排水系统与溢流的合计重现期为100年,溢流形式为溢流管道系统,溢流管道系统也采用虹吸式雨水系统。裙房屋面雨水排至地下5层雨水收集、处理系统。当地下5层雨水调节池满水时,通过BA控制管路上电动阀的启闭,切换雨水系统的排水走向,关闭雨水收集水箱进水,通过排放管路排至室外雨水系统。
为防止雨水排水系统所带动能对室外雨水排水系统的破坏,有效排除雨水系统内的空气,沿建筑四周在地下1层共设5座雨水消能、排气池,用于消除雨水的动能和排气。采用CFD计算机模拟方法,模拟、校核雨水消能、排气池的消能、排气效果。
室外场地雨水以及雨水收集系统中多余的雨水、雨水溢流等由室外雨水管道排至周边市政雨水管。
绿色建筑与非传统水利用:
1.绿色建筑
上海中心大厦力求打造超高层绿色建筑,其设计目标是达到国家标准《绿色建筑评价标准》(GB/T50378-2006)(新版2014)星设计标识和运营标识,以及美国LEED-CS专业而言,设计阶段,只要达到国家《绿色建筑评价标准》绿色建筑三星设计标识中节水与水资源利用章节控制项、一般项的相关规定,也就基本符合LEED-CS资源利用的相关要求。对于公共建筑,《绿色建筑评价标准》节水与水资源利用章节共有控制项5项、一般项6项、优选项1项,三星设计标识要求控制项达标5项、一般项达标5项,上海中心大厦控制项5项、一般项6项、优选项1项均达标。本项目已于2012年7月获得绿色建筑三星设计标识、2010年5月获得LEED-CS金奖预认证证书。
2.非传统水利用:
上海中心大厦收集了屋面雨水和生活废水作为中水水源,两类不同水质的原水经各自的处理设施分别处理后,作为中水用于除酒店客房外的其他所有中水用水场所,包括冲厕、绿化浇灌、水景补水、道路冲洗等,并预留部分中水供周边陆家嘴地区市政绿化浇灌之用。同时,为充分利用水的势能,在66层设有雨水及废水处理机房,分别收集、处理塔楼屋面雨水和82层以上楼层的生活废水,处理后的中水供给32~82层楼层使用。在地下5层设有1座废水处理机房和3座雨水处理机房,分别收集、处理82层以下楼层的生活废水和裙房屋面雨水,处理后的中水供大楼31层~地下5层楼层使用。非传统水水量平衡见图2。

图2非传统水水量平衡
用水器具:
为保证节水效果,所有用水场所均采用符合国家标准的节水型卫生器具。在保证节水效果的同时,为保证高标准办公和酒店客房的使用感受,商业、办公区的控制水压为0.15Mpa、酒店客房为0.275Mpa,深感既要控制用水点的水压,保证用水器具的节水效果,又要满足高标准酒店用水舒适性的要求是一个值得研究、探讨的课题。
水表计量:
除市政进水管上设置总水表计量,建筑内部不同功能供水管、不同供水区域供水总管等均设置远传式水表计量。
绿化节水灌溉:
室外场地绿化采用微喷、滴灌方式,垂直绿化墙采用滴灌方式。
消防系统设计介绍:
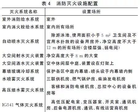
消防灭火系统配置:
上海中心大厦内设有室外消防给水系统、室内消火栓给水系统、自动喷水灭火系统、幕墙玻璃冷却系统、水喷雾灭火系统、大空间射水灭火装置、大空间洒水灭火装置、IG541气体灭火系统、高压细水雾灭火系统等灭火设施。各类场所消防设施配置见表.4,水灭火系统主要设计参数见表5。整个建筑按同时出现1次火灾设计。
消防供水系统:
上海中心大厦水灭火系统采用带转输泵转输的生活、消防合用的高压供水系统。各分区消防用水由各区的高位水箱重力供水,除塔冠区为临高压系统,由消防主泵供水。
在地下5层设有1234m3生活、消防合用水池(含1次灭火全部室内消防用水量680m3);在20层、50层、83层和116层设生活、消防合用水箱各1座(分成2 格),含消防用水200m3;128层设35m3屋顶消防水箱4座。


转输泵采用逐级转输方式,转输泵组为生活、消防合用(见图1),转输泵根据生活、消防转输流量不同,采用3用1备或4用1备。在联动控制上分为平时与消防2种工况。平时工况下,所有转输泵被视作具有生活转输泵功能,水泵的开启数量由上一级水箱的液位控制。当生活、消防合用水箱的水位低于消防警戒水位而可能动用消防储水时,向控制中心报警。在消防工况下,所有转输泵均被视作消防转输泵,但转输泵的开闭及开启数量仍由上一级生活、消防合用水箱的液位控制,转输泵根据水箱液位高低逐台开启。如果火势得到控制,消防用水小于转输泵的转输水量,当水箱达到满水位时,允许本级的转输泵自动关闭。为保证液位控制的安全可靠,每个水箱的液位控制都采用2套不同工作原理的液位控制系统,且2套控制系统互为备用,控制中心能手动切换并监控。所有转输泵均按消防泵的技术要求选型,供电也按消防供电要求配备。生活、消防合用水箱的出水管按生活、消防功能独立设置,消防出水管上设倒流防止器。
高压供水系统的消防箱内按钮和自动喷水灭火系统报警阀组上的压力开关用作判断消防工况的依据,临高压系统的消防箱内按钮和自动喷水灭火系统报警阀组上的压力开关,可以直接启动消防泵和喷淋泵。
由于上海中心大厦建筑高度高,需要多级消防转输,采用生活、消防合用供水的常高压供水,并允许转输泵根据水箱液位启闭的生活、消防联动供水技术,极大地简化了消防联动控制,体现了简单即可靠的法则,有效提高了系统的安全度。
消火栓给水系统:
消火栓系统在110层以下采用高位水箱高压供水,110层及以上采用临时高压供水,详细分区见表6。每个大分区中,当管网系统压力大于1.0Mpa,采用减压阀减压细分成2个或3个子分区。

自动喷水灭火系统:
自动喷水灭火系统设置于除游泳池、使用面积小于5m2 卫生间及不宜用水扑救的设备用房外,净空高度不大于12m的所有场所。其中,楼层强、弱电间采用简化的预作用自动喷水灭火系统(见图3),三联供、锅炉房、柴发机房等采用预作用自动喷水灭火系统,其他场所均采用湿式系统,自动喷水灭火系统分区见表7。此外,每个建筑功能分区(约15层)有一个60~70m净空高度的空中休闲层,该空中休闲层由内、外2层玻璃幕墙分隔而成,并形成独立的防火分区。为防止内幕墙内侧的办公、酒店区火灾蔓延至空中休闲层,在内幕墙的内侧设有幕墙玻璃冷却系统。该系统由独立的报警阀供水,喷头采用特制的玻璃冷却专用闭式喷头。

图3 楼层强电、弱电间简易预作用自动喷水灭火系统

由于自动喷水灭火系统报警阀及阀后管道都为枝状管网,为提高报警阀组及阀后管道的供水可靠性,有2种比较简单可行的方法,其一是从自动喷水灭火系统供水主管接出2组报警阀,每个防火分区分别从这2组报警阀后管道引出一路供水,并在该防火分区形成环状管网;其二是每组报警阀隔层供水,即一组报警阀向奇数楼层供水,另一组报警阀向偶数楼层供水,当为失火楼层供水的报警阀失效时,其上、下相邻楼层的自动喷水灭火系统依然有效,为相邻楼层人员的疏散提供安全保证。两种方法,前者更为安全、可靠,但报警阀和水流指示器成倍增加,成本高;后者在几乎不提高成本的前提下,可适度提高系统的安全度,上海中心大厦标准层的自动喷水灭火系统采用后者供水方案。
水喷雾灭火系统:
水喷雾灭火系统设于三联供机房、燃气锅炉房、柴油发电机房,其中柴油发电机房内设有多台柴油发电机,水喷雾灭火系统对每台柴油发电机设置局部保护系统。由于机组之间无防火隔断,为防止流淌火引发大面积的燃烧,控制过火面积,在机房另外设置了预作用自动喷水灭火系统,该系统按中危险Ⅱ级喷水强度设计,以确保机房的控火效果。
消防应急供水措施:
消防应急供水措施包括建筑外部消防应急供水和消防水箱应急供水措施。
建筑外部消防应急供水措施:上海中心大厦在每层的核心筒设有2根DN100专用消防供水立管(平时为空管),并在每层设消火栓(不配水龙带和水枪),由消防车通过专用水泵接合器向专用消防管输送泡沫混合液。在强调超高层建筑的消防扑救立足于室内自救的同时,力图提高外部消防支援能力。消防水箱应急供水措施:上海中心大厦除地下5层设有1个生活、消防合用水池(储存一次灭火所需全部室内消防用水量),共设有4个生活、消防合用水箱和4个屋顶消防水箱(设在128层,每个35m3,合计140m3),每个水箱均储有30min消防用水储水量,且不小于200m3。火灾扑救时,为提高这些消防储水的使用效率,高位生活、消防水箱之间设有重力供水的连通管,这些连通管上设有可在消防控制中心远程启闭的电动阀门和现场手动阀门。
在消防控制中心认为必要时,可远程或手动将高一级水箱内的消防储水向低一级的水箱供水,该方案起到“类第二水源”的功能。
施工期间消防供水措施:超限高层具有施工周期长、施工人员多、施工材料多、可燃物多的特点。为保证施工期间的消防供水,设计中考虑利用B5、20、50、83、116、121层的消防生活合用水箱(池)用作施工期间的消防水源,在各区室内消防供水系统尚未施工完成期间,分段采用带稳压泵组稳压的临时高压给水系统,配置施工用消火栓给水泵。同时,各级水箱分别设置施工用消防转输水泵,向上一级高位水箱转输供水。施工后期,当一个常高压供水区域的消防系统施工完成后,将该区域切换到常高压消防供水系统。
BIM在项目中的应用
BIM在上海中心大厦项目的应用,建筑、结构工种从初步设计阶段开始建模,机电工种从施工图阶段开始建模工作。建筑给水排水设计中的BIM应用主要包括协同设计、管线综合和碰撞检测,使用范围包括室内外管道部分,同时也为后期BIM 在机电施工上的应用作准备。BIM应用于上海中心大厦设计、施工的全过程。
上海中心大厦是目前中国在建的较高楼以及上海较高楼,其设计阶段也是中国为数不多的400m以上高度的建筑。大楼的设计,需要兼顾安全、绿色、功能性的要求,同时设计、科研团队又面临系统复杂、技术难度大、无现成工程案例可参考、缺少设计规范支撑、边设计边施工、设计周期短等诸多难题和挑战。为解决诸多难题,设计、研究团队对超高层雨水系统消能技术、消防供水可靠性技术、生活消防合用系统联动控制技术等500m以上超限高层关键技术进行研究,完成上海市科委研究课题:《超高层绿色建筑雨水收集与处理技术研究》、《上海中心大厦消防供水技术可靠性研究》。2012年下半年,机电安装工作已全面启动,为应对上海中心项目在机电安装施工中材料及设备垂直运输量大、施工作业面狭窄、机电管线复杂的特点,提高机电设备安装工厂化、模块化率,BIM技术在上海中心大厦项目给排水设计上作了大量的研究、应用与工程实践。
智能配电及控制系统设计:
超高层建筑供配电系统特点:
供配电系统复杂、供配电关键节点多;
供配电系统可靠性要求高;
有大量的重要保障性负荷,供电持续性要求高;
变电所分布广,且上楼变电所一般无人值守;
有分布式电源系统,如冷热电三联供、风力发电等。
超高层建筑对供配电智能控制的需求:
关键配电设备或线路故障,通过智能监控实现快速事故响应,故障隔离并减少故障区域,并尽快恢复供电;
对分布式上楼变电所实现远程监控;
线路停电故障时备用应急电源的快速响应;
对分布式电源系统的监控和调度;
供配电主要元器件电力运行监测,实现对电能质量的提升;
通过对系统运行数据的监测,预判可能潜在的故障危害,防范和减少故障发生率;
通过对系统和重要元器件的故障录波监测,为故障排除提供决策依据;
通过对设备和线路的用能检测和数据记录,提供节电分析手段;
降低运行和劳务成本,提高设备运行寿命,提高效益。

计算总负荷:39.8MW。
供电电源和方式:两路110kV双重电源;两台40MVA主变。
1+1模式:两路电源同时供电、同时使用,互为备用,任一进线和主变失电,均确保大厦正常使用。
主变安装负荷密度:140.8VA/m2。
建筑特点和供配电要求:
上海市较高的标志性建筑,为主楼高度632米的超高层建筑,供电要求必须特别可靠。
客户功能定位高,有高级酒店和高端商业办公、会议、重要IT机房等,供电负荷等级高,确保供电的连续性。
超大的建筑体型,建筑总面积达56.8万平米,负荷容量大,总计算负荷为39.8MW。
建筑构造复杂,设备层变配电站柱网和空间受到限制。
为满足可在生能源利用的设计要求,设置2台1060kW冷热电三联供发电机组和塔冠的小容量风力发电机群(设备总容量约300kWp)。
供电电压等级及供电容量的确定:
根据上海市供电部门的较新要求供电电压为110kV,双重电源专路供电,主楼地下层设置110/10kV用户变电站,设置两台110/10kV,40MVA六氟化硫绝缘主变压器,总容量为80MVA,分列运行,任何一路进线或主变失电时,仍能确保大楼正常运行,满足大楼的用户可靠性和持续性的供电要求。
110/10kV用户变电站由上海电力设计院负责设计。
为确保大楼自身的防灾能力和规范要求,设置用户应急保障发电机组(4台2500kW)。
为确保酒店和高档办公用户重要设备对供电持续性的要求,预留7台用户备用发电机组位置。
供电方式容量与金茂、环球金融的比较


供配电系统特点:
一.主要供配电设备及设备容量:
1.供配电系统采用两级变(110/10kV、10/0.4kV)方式。
2.地下一层、地下二层设置110/10kV变电和10kV总配电站,地下一至三层、各区设备层设置10/0.4kV分区配变电所。
3.主要设备容量:
110/10KV变压器:2台,变压器总装机容量80MVA;
10/0.4KV变压器:68台,变压器总装机容量102.4MVA;
10KV冷水机组:10台,总装机容量9390KW;
大楼应急柴油发电机:4台,总装机容量10MW;
酒店备用柴油发电机:2台,总装机容量3.2MW;
租户备用柴油发电机:5台,总装机容量8MW;
三联供燃气发电机:2台,总装机容量2.120MW;
风力发电系统:1套(约300kWp)。
4.负荷统计:
一级负荷(含一级负荷中特别重要的负荷)装接容量为:31.7MW;
其中一级负荷中特别重要负荷的装接容量为:21.5MW。
二级负荷装接容量为:12.8MW。
三级负荷装接容量为:36.8MW。
1)二线二变,任一路110kV线路或变压器故障时,仍能保障全楼的正常供电,考虑了线路和变压器冗余。
2)应急电源系统独立,且线路独立竖井敷设,可靠性高,便于应急电源系统维护。
3)特别重要负荷分级控制,以应对发电机运行故障。
4)供配电系统实现有效监控,便于负荷调度和监管。
5)10kV配电线路按全冗余设计,任何一条传输线路故障都能确保全负荷供电。
6)至分区两路10kV线路分别独立竖井敷设,避免因火灾或机械破坏。
7)所有10kV线路均采用较新耐火电缆。
8)设置全面的线路供电参数和开关故障监测,为分析故障机理提供理想的平台。
其他设计要点:
设置全面和完善的供配电电力监控系统,系统需对10kV配电开关进行远程操控,因此要求系统具备高可靠性、高稳定性,通信链路和关键设备应有冗余,故障录波间隔能满足毫秒级,具备完善的故障记录和分析诊断能力。
用户应急和备用发电机组与市电切换采用可靠的PC级双电源自动转换开关ATS,确保任何情况下发电与市电不会并列运行。
对电气设备选型均有谐波控制要求,并在分区变电所设置调谐装置,谐波较为集中区域,如各分区10/0.4kV变电所、动力控制中心,设置有源滤波装置,所有配电干线均设置谐波监测装置。
110/10kV供配电系统主接线

系统联锁关系:
1.K1、K2、K3开关联锁,K4、K5、K6联锁联锁,平时K2、K5断开。
2.1#线路故障或B2变压器故障检修时,断开K1、K4,接通K2、K5,恢复全楼供电。
3.2#线路故障或B2变压器故障检修时,断开K3、K6,接通K2、K5,恢复全楼供电。
4.K1和K7,K3和K8平时可并机运行,当MD1(MD4)10kV母线失电时,对应三联供发电机组并机解列。
说明:
一.任何一路电源失电或变压器检修时,均能满足大楼全负荷供电。
二.两路电源均失电时,投入应急发电机组,确保所有特别重要负荷的供电。
三.设置两台10kV/1.06MW燃气冷热电三联供内燃发电机组,与大楼10kV内部并网,并避免向市电网的逆向馈电(并网非逆送)。白天发电,晚上停机。
燃气发电机并机简图

1#、2#市电与燃气发电机并机系统

智能配电与控制系统设计:
电力综合管理系统构架

110/10kV应急电源的系统控制





分区变电所系统控制


主控层架构图

上海中心电能管理系统网络拓扑结构特点:
主控层、通信管理层、现场控制层三层网络构架。
电能管理系统主控层服务器工作站独立组网,采用千兆双网冗余核心交换机、双光纤备份链路技术,接入速度1Gbps,提高数据网络传输及访问的可靠性及安全性。
主控层汇集12个工作服务器,收集电力运行参数、控制与调度、电能质量分析、系统稳定性分析、故障预测、数据存储、各类系统接口(应急发电机系统、ATS、风力发电、冷热电三联供机组等),与110/10kV管理系统互联。
通信管理层采用高速以太网的环形链路传输和双网双环双机热备冗余,信息采集网与控制网传输分离,提高了故障容错能力的自愈功能。
现场控制层具备独立的系统软件、通讯总线、控制设备,在结构上也可以完全独立于总电能管理系统运行,设计有安全运行模式可以在总站授权或故障情况下承担合理调配负荷、就地多系统联动,遥控一次设备等功能。
核心交换机、光纤环网交换机均达到高性能的赫斯曼工业级。
上海中心电能管理系统软件功能简述:
具备良好的人机界面;运行数据采集;运行监视;
事故预警;事故记录与分析;
在线电能质量监测;三相不平衡监视;谐波分析;继电保护;电力系统分析及实时在线监测;负荷监视;
就地与远程控制;加载/卸载与恢复管理功能;
发电机管理及测试功能;
系统在线仿真;数据管理与备份;电能耗统计;
GPS标准时钟;系统设备管理功能;实时帮助;报表管理;支持系统集成;网络管理。
10kV进出线开关监测仪表要求:
常规测量功能:电压、电流、频率、有功功率、无功功率、视在功率、有功电能、无功电能、功率因数、PF等。
测量精度:≤0.2%;
电能质量分析功能:电网异常状态的录波,监视内部和外部电能质量事件(谐波、电压骤升/骤降、闪变)并可判别扰动方向,8倍满量程暂态和稳态的波形捕捉、可分析255次谐波。电压偏差、频率偏差、三相不平衡分析、电压波动分析、记录每次电压上冲/下陷和短时中断发生的时刻和持续时间等等。事件记录功能,要求带时标事件记录不少于128(SOE),时标精度为1ms。
录波采样数据精度:512点/周波;
人机界面:采用320*240像素触摸屏LCD;直接查看系统发生的事件记录,定值越限报警,显示历史波形图。
提供开关量输入输出接口,可扩展,具有监测断路器分合闸状态故障状态等开关量信号的功能;
变电所智能监控系统运行策略参考图

电力监控界面

欢迎关注
声明:本文由入驻焦点开放平台的作者撰写,除焦点官方账号外,观点仅代表作者本人,不代表焦点立场。


