上海一套法拍房2.7亿成交 折合单价超50万元/㎡
扫描到手机,新闻随时看
扫一扫,用手机看文章
更加方便分享给朋友
位于上海的一套法拍房,成交单价超过了50万元/平方米。
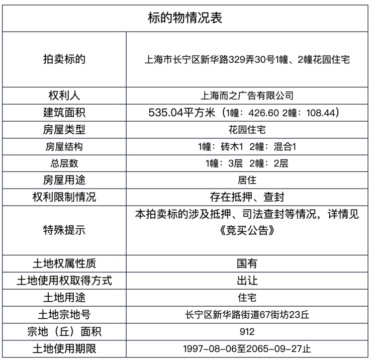
这一被拍卖标的物,为位于上海市长宁区新华路329弄30号1幢、2幢的花园住宅,合计建筑面积535.04平方米(1幢:426.6平方米、2幢:108.44平方米)。

上述房屋用途为居住,房屋类型为花园住宅,于5月26日开始拍卖。该标的物起拍价2.5亿元,以535.04平方米合计建筑面积计,被拍标的物折合起拍单价约46.73万元/平方米。

按竞买规则,本次拍卖保证金为2500万元,增价幅度为100万元及其整数倍。竞买记录显示,共有两位买家参与竞买。经过19轮竞价,竞买号为D7500的买家,于5月27日上午以2.7亿元的价格拍得前述标的物,较起拍价溢价2000万元。以此计,该标的物折合成交单价,约50.46万元/平方米。
由此,该房屋成为近几年以来,上海法拍房市场中最贵的房屋之一。
据了解,本次被拍卖的房屋,所有者并非个人,而是企业。平台信息显示,前述房屋的权利人,为上海而之广告有限公司。

据上海市第三中级人民法院决定书,2024年11月5日,法院根据相关申请,裁定受理上海而之广告有限公司申请破产清算一案。按相关法规,法院按相应程序指定上海汇同清算事务有限公司担任上海而之广告有限公司管理人。管理人职责中,包括管理和处分债务人的财产等。
声明:本文由入驻焦点开放平台的作者撰写,除焦点官方账号外,观点仅代表作者本人,不代表焦点立场。


