快快收藏!2020上海较新购房政策,看这一篇就够了
扫描到手机,新闻随时看
扫一扫,用手机看文章
更加方便分享给朋友
一年之计在于春。春节过后,新一年在上海买房或换房的计划是否开始提上日程?对于上海当前较新的购房政策又是否了然于胸呢?
2020较新限购政策
较新购房贷款政策
新片区限购定向微调
何为普通住宅标准
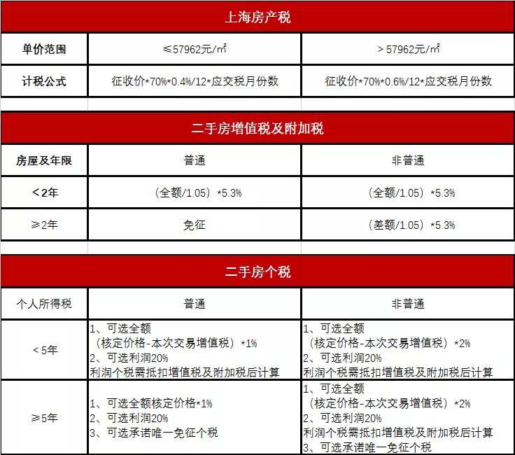
上海房产税征收标准
上海二手房交易税费
不管买不买房
这些干货政策都值得收藏
1
上海限购政策

沪籍单身
▼▼▼
单独名下有房,限购。
单独名下无房,本人和父母在2011年1月30日之前共有不超过2套(含2套),可新购一套住房。
单独名下无房,本人和父母在2011年1月30日之前共有超过3套(含3套),限购。
沪籍已婚
▼▼▼
夫妻双方都是上海户籍:
a.夫妻双方在2011年1月30日之前各自和父母共有不超过2套(含2套)可新购2套住房。
b. 夫妻一方在2011年1月30日之前和父母共有3套,另一方无房,可新购1套住房。
c. 夫妻一方在2011年1月30日之前和父母共有3套,另一方与父母共有1套,可新购1套住房。
d. 夫妻一方在2011年1月30日之前和父母共有3套,另一方与父母共有2套,可新购1套住房。
e. 夫妻一方在2011年1月30日之前和父母共有超过4套(含4套),限购。
夫妻双方一方是上海户籍
另一方是非上海户籍:
a. 购买首套房产证可单独上非上海户籍一人,但需提供满5年社保或满5年个税证明。
b. 购二套房产证必须上海户籍的人上产证,否则限购。
注:满5年社保或满5年个税是指签合同当月不算,往前推算63个月中社保或个税正常缴纳满60个月。
非沪籍
▼▼▼

外地人在上海只能购买1套(商品房)住宅房。
非沪籍家庭限购一套上海住宅,但夫妻双方必须至少有一人社保或个税,自购房之日前连续缴纳满5年及以上。
外地人在外地的房产不计算在内,只要上海没有房产就可以购买,但需要全款不能贷款。
特殊客群
▼▼▼
本市集体户口:
按上海户籍政策执行,但需要注意户籍证明号:如90、98、97为上海户籍。户籍证明号:99是挂靠上海地区户口,并非上海户籍,按外地户籍政策执行。
外国籍或港澳台同胞:
提供满一年的劳务合同,可购买一套住房。
在读博士、博士、博士后:
要求已婚并提供学校证明(学历证明),无需提供满五年社保或满五年个税,可购买一套住房。
部队人员购买住房:
a. 原籍是上海户籍,按上海户籍政策执行。单身可购买一套、结婚可购买2套。
b. 原籍非上海户籍,按外地户籍政策执行。单身不可购买、结婚可购买一套。
2
临港新片区
限购、落户定向宽松
落户政策:
缩短人才“居转户”年限,人才“居转户”(居住证转户籍)年限从原来的7年缩短到5年,核心人才进一步缩短到3年。
购房资格:
非本市户籍购房资格由家庭调整为个人;社保年限由原有的5年缩短至3年。
也就是说外地单身且在临港新片区工作满1年以上,即有机会在细则划定范围内购房!
3
上海购房限贷政策
限贷总体原则:认房又认贷,有贷款记录,再次购房就算“二套”,全国贷款记录联网可查。
商业贷款:

(1)居民家庭购买首套住房(即居民家庭名下在本市无住房且无商业性住房贷款记录或公积金住房贷款记录)申请商业性个人住房贷款的,首付款比例不低于35%。
(2)在本市已拥有1套住房的、在本市无住房但有商业性住房贷款记录或公积金住房贷款记录的:
购买普通自住房,商业贷款首付款比例不低于50%;
购买非普通自住房的,商业贷款首付款比例不低于70%。
公积金贷款:

(1)购买首套住房且从未使用过公积金的缴存职工家庭,公积金首付比例35%。
(2)调高对第二套改善型购房的首付比例至普通商品房50%和非普通商品房70%、二套普通商品房贷款利率上浮10%;二套普通商品房个人贷款高限额下调10万元。
(3)停止向已有两次公积金贷款记录的职工家庭再行发放贷款。
(4)借款人以公积金缴存账户余额确定贷款额度的倍数从40倍下降到30倍,补充公积金从20倍将至10倍。
(5)严格执行住建部还款能力的计算比例调减为每月还本额占工资基数不超过40%。
4
上海普通住宅标准

根据《上海市房屋管理局关于延长部分规范性文件有效期的通知》,较新的上海市普通住房标准沿用2014年公布的标准,即应同时满足以下条件:
五层以上(含五层)的多高层住房,以及不足五层的老式公寓、新式里弄、旧式里弄等;
单套建筑面积在140平方米以下;
实际成交价格:低于同级别土地上住房平均交易价格1.44倍以下,坐落于内环线以内的低于450万元/套,内环线与外环线之间的低于310万元/套,外环线以外的低于230万元/套。
施行日期:2014-11-20
失效日期:2024-11-18
5
上海房产税
征收范围:
上海市全市,只要超过规定免征的面积都需要依照相关规定缴纳个人房产税。
征收对象:
1、沪籍居民家庭在沪新购且属于该居民家庭第二套及以上的住房(包括新购的二手存量住房和新建商品住房);
2.非沪籍居民家庭在本市新购的住房。
房产税计算:
如果你是上海户籍:
(1)房产的人均住房面积小于60平方米就不用交税;
(2)人均住房面积大于60平方米的:
应缴税额=(房屋总面积-60*家庭人口数)*2011年后购买的房屋价格*70%*0.4%÷1.05
(3)如果新房单价超过上海市平均售价,那么税率由0.4%改为0.6%:
应缴税额=(房屋总面积-60*家庭人口数)*2011年后购买的房屋价格*70%*0.6%÷1.05
2.如果你不是上海户籍:
(1)应缴税额=房屋总面积*2011年后购买的房屋价格*70%*0.4%÷1.05
(2)如果新房单价超过上海市平均售价,那么税率由0.4%改为0.6%:
应缴税额=房屋总面积*2011年后购买的房屋价格*70%*0.6%÷1.05
注:具体计算金额与实际金额可能会有误差,实际缴纳金额应该与网上核算金额或当地税务机关书面通知金额为准。
房产交易主要税费

希望购房者们在新的一年都能顺利买到心仪的好房。
来源:搜狐焦点上海站整理
声明:本文由入驻焦点开放平台的作者撰写,除焦点官方账号外,观点仅代表作者本人,不代表焦点立场。


