五批次土拍官方预告!静安曹家渡、大宁重磅地块“上架”
扫描到手机,新闻随时看
扫一扫,用手机看文章
更加方便分享给朋友
四批次土拍刚刚落幕,上海土地市场官网随即发布了五批次拟出让住宅用地清单信息公示和出让预告。五批次拟出让地块数量骤减至2幅,均位于静安区,将以挂牌方式出让。
静安曹家渡地块
静安区曹家渡社区C050301单元9A-20地块出让面积1.85公顷,容积率2.68。地块与13、14号线武宁路地铁站直线距离约400米;与14号武定路地铁站直线距离约380米,交通便捷。
周边新房方面,2024年3月,上海新静安集团以50.661亿元获得静安区江宁社区038-4地块,楼面价91663元/㎡,规划有风貌别墅和高层住宅。
2022年9月,信达地产招标获得曹家渡社区C050301单元4-3b地块,楼面价81484元/㎡,打造了信达·信安里,预计今年10月入市,推90-100㎡1-2房高层及约270-525㎡别墅。
此外,江宁路板块昌平云岸在售,项目今年6月推出481套房源,均价145000元/㎡,认购率196%,当前仍剩余138套房源可售,去化率71%。



静安大宁地块
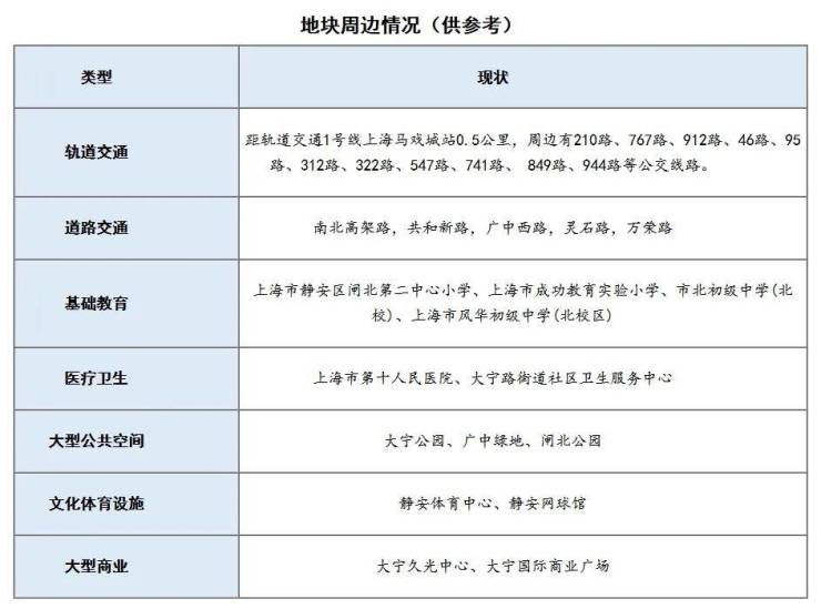
静安区灵石社区N070402单元094a-14地块出让面积3.16公顷,容积率2.95,为住宅+办公混合用地。地块距1号线上海马戏城站500米,近大宁久光中心、大宁国际商业广场。
该地块数月之前即传出入市消息,终于将在五批次土拍中正式“上架”。
周边新房方面,大宁核心区域上一次出让宅地还要追溯到2021年6月,保利以105.1310亿竞得静安区灵石社区N070403单元095a-02、095b-01地块,成交楼板价51707元/㎡,溢价率8.39%。后打造热盘静安天悦,均价约10.5万/㎡。



声明:本文由入驻焦点开放平台的作者撰写,除焦点官方账号外,观点仅代表作者本人,不代表焦点立场。


