楼盘PK:桃浦"第二梯队"新盘怎么选?
扫描到手机,新闻随时看
扫一扫,用手机看文章
更加方便分享给朋友
上海的桃浦板块,正在经历脱胎换骨的转变。随着桃浦生态环境和产业的崛起,这里也成了开发商们大秀肌肉的舞台,堪称上海新房市场“产品最内卷”的板块。
桃浦板块面积大,横跨中环到外环。桃浦近些年入市的新盘,主要位于桃浦中央绿地核心位置。比如宝华紫薇花园,中环金茂府等。这几个项目无论是产品力还是区位上都更胜一筹,我们将其称为桃浦第一梯队新盘。
今年,在桃浦智创城北侧外围区域,也有两个新盘入市,在位置上更靠近中环,它们是建发海阅首府和象屿交控中环云悦府(以下简称中环云悦府)。我们将其称为桃浦第二梯队新盘。
由于这两个项目和桃浦中央绿地核心位置的别的楼盘稍有距离,所以地产申度这期楼盘PK仅拿桃浦第二梯队两个楼盘做比照。
Part 1
桃浦板块的整体配套
公共交通方面,桃浦这几年已经有了巨大的改善,早期开通的11号线之外,片区内还有轨交15号线。自驾方面,周边虽然有中环和外环,但板块内河道、铁路和高速交织,导致区域内断头路较多。
生活配套方面,在智创城外围区域,即没有大型商业体,也没有烟火气氛围浓厚的底商。另外,桃浦地区医疗资源相对稀缺,武威东路有两所民营医院。教育方面也没有太多亮点,唯一拿得出手的只有上外附属普陀实验学校。
不过好消息是,这里的配套正在加急补足。位于祁安路地铁站的上盖商业体金光汇有望在年底前开业,由普陀区城投公司负责运营招商,未来开业后对于片区的商业能级是一大提振。另外,据官方报道,桃浦智创城将引入西部医疗中心,定位高水平大型公立三甲综合医院。教育资源也将更上一层楼,官方此前官宣,未来桃浦将在桃浦引入高水平学校,将新建一所九年一贯制中小学(桃李实验学校)和一所幼儿园。
板块楼盘价格方面,目前祁安路到古浪路地铁站一带,新房和二手房的价格是比较悬殊的,新房价格站上8万+/平,而房龄较新的二手次新,例如中环一号,大华碧云天的挂牌价格普遍在6-7万/平,房龄在20年上下的次新房,价格可以下探到5万/平以下。
Part 2
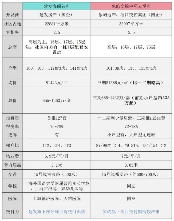
项目基本情况PK
申度点评:作为桃浦二梯队,2个项目8万多的价格整体偏高,性价比不高。两楼盘基本情况类似,唯一区别中环云悦府社区面积更大,因此可发挥余地更大,下沉式会所,活动空间也更宽阔。而建发项目受制于体量较小,景观空间会更为紧凑。但建发作为后来者,在价格/得房率/物业费等指标上也是压着竞品打。
需要特别提示的是,2个项目的开发商在前期项目的交付上都有一些舆情,所以在营销环节给予的承诺是否能够兑现,需要特别关注。
Part 3
公区PK
建发海阅首府一改建发房产一贯的新中式风格,打造了一个从未碰过的“海派风格”产品,售楼处内部确实花了重金打造,而社区内的多处场景,据说灵感择取上海著名的10处海派名园,打造得惟妙惟肖。所以现场看到的公区,多少是有点报复性装修的意思。
再来看看中环云悦府的公区,相比建发的用力过猛,云悦府的公区明显要常规一些,没有夸张的展现手法,不过功能性更为齐全。
Part 4
户型PK
先来对标一下2个项目的大户型产品。对于140平上下的户型产品而言,市面上多数开发商会做到4房2厅2卫,亦或者3房2厅3卫。而在这里,两家房企不约而同做到了前者,更多还是从功能的角度出发,这样势必会牺牲居住的舒适性。
先看中环云悦府的135平户型,该户型存在较多不合理之处。一方面主卧的空间内有一个个大大的卫生间存在,因此为了弥补更多储物空间的需求,侵占了次卧的部分空间,打造了独立式的一个衣帽间。最终导致次卧空间被挤压。此外,业主要进入北侧书房,需要先进入卫生间的干区,也是户型设计上的败笔。
另外,这两盘都有小户型产品在售。中环云悦府主推的是99平的小三房,动静分区的户型格局,主卧也能有一个更大进深的卫生间,不足就是走廊空间利用率较低,尤其是一些中间套的小户型,北侧连廊会有干扰。
而建发海阅首府主推的小户型是103平的三房,飞机户型格局。该户型比起99平小三房只大了4平方,但整体空间感受要好很多。户型做到了大横厅的设计,能够充分发挥餐客厅的作用,其主卧的空间也更大,美中不足的是阳台空间略显局促。
Part 5
装修及产品设计PK
云悦府在设计上更为简洁通透,整体装修风格更偏向于年轻客群。室内配备的品牌也会更为均衡,基本是国内外一线品牌。
而海阅首府在设计上更讲究,装配风格更有设计感,细节也做得更为人性化。室内整体色调偏暗,比较迎合老上海人群。室内配置的品牌参差不齐,有德系的高端品牌,也有国内的二线品牌。而五恒系统更是全新的概念,使用体验和未来养护成本都是未知数。
彩蛋
2盘的成交情况
今年三次开盘的象屿交控中环云悦府,成交表现可以用惨烈来形容。楼盘先后赶上了沪九条和沪七条,但是眼看别人吃肉了,自己连口“剩汤”都喝不着。
而网上房地产数据显示,项目三次开盘共765套房源,当前已售房源156套,仍剩余609套未网签。
再来看建发海阅首府,售楼处的人很多,即便如此,由于项目认购人数较少,经有关部门批准,最终没有开盘摇号,据知情人士透露,项目开盘仅卖了30多套。而网上房地产显示,截至目前项目仅网签了4套。
声明:本文由入驻焦点开放平台的作者撰写,除焦点官方账号外,观点仅代表作者本人,不代表焦点立场。


