好消息!「南枫线」12月28日开工,预计在2030年左右竣工通车
扫描到手机,新闻随时看
扫一扫,用手机看文章
更加方便分享给朋友
好消息!好消息!南枫线将于明日(12月28日)开工
今年10月,上海金山区发言人也曾提到:南枫线(金山亭林站)将于12月开工建设

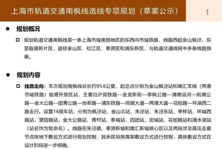
2023年6月30日,南枫线选线专项规划(草案公示)发布。
该市域铁路总长95.6公里,西起金山枫泾,东至临港新片区,横跨金山区、松江区、奉贤区和浦东新区。金山段长度33.3千米,途经枫泾镇、朱泾镇和亭林镇,设枫泾站、金山北站、朱泾站、新农站和亭林站。建成后,可在亭林站与金山铁路实现换乘。将进一步加强金山北部及长三角城市与上海市区的交通联系。

换乘站8座,分别与:沪杭高铁、规划嘉青松金线、金山铁路、拟建15号线南延伸、轨交5号线、规划奉贤线、规划曹奉线、规划沪乍杭铁路、浦东铁路和轨交16号线换乘衔接。

根据i金山最新发布消息,南枫线将于12月28日举办开工仪式。结合此前的招标公告,建设周期2555日历天,即7年,以此推断,南枫线预计在2030年左右竣工通车。
声明:本文由入驻焦点开放平台的作者撰写,除焦点官方账号外,观点仅代表作者本人,不代表焦点立场。


