突发!上海闵行打响收购存量商品房“第一枪”
扫描到手机,新闻随时看
扫一扫,用手机看文章
更加方便分享给朋友
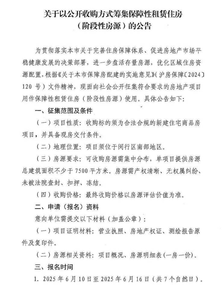
6月10日,上海闵房集团发布公告:收购商品房用作保障性租赁房!最终收购价格以房源评估价值为准!
根据公告,收购房源需满足以下要求:
(一)项目性质:收购标的须为合法合规的新建住宅商品房项目,并具备现房交付条件。
(二)地理位置:项目须位于闵行区南部地区。
(三)房源要求:可收购房源需集中分布,单项目提供房源总建筑面积不少于 7500平方米。房源需产权清晰、无权属纠纷未被法院查封、扣押、冻结。
(四)收购价格:最终收购价格以房源评估价值为准。
(五)报名时间:2025年6月10日至2025年6月16日(共7个自然日)
闵行区南部是上海市重点发展的区域之一,其规划以科技创新和产业升级为核心,旨在打造上海南部的新增长极,主要包括颛桥、马桥、吴泾、浦江镇等板块。
此举不仅化解房企库存压力,为亟待“回血”的房地产市场注入一针强心剂;更以政府主导方式提升保障房供给,推动市场平稳健康发展。
早在今年3月,住房和城乡建设部部长倪虹就住房等相关问题回答记者提问,明确了2024年住房领域四大核心任务:城市更新提质、推进收购存量商品房、好房子建设、楼市风险化解。4月的中共中央政治局会议又再次提到:加快构建房地产发展新模式,加大高品质住房供给,优化存量商品房收购政策,持续巩固房地产市场稳定态势。持续稳定和活跃资本市场。
这是商品房收储试行以来,上海首个实操的区域!在你看来,闵行区的这一政策是否能在全上海范围内引起连锁反应?其他区域会不会跟上?
声明:本文由入驻焦点开放平台的作者撰写,除焦点官方账号外,观点仅代表作者本人,不代表焦点立场。


