太仓人民喜提高铁,官方版公交对接方案也出炉啦 @!@
扫描到手机,新闻随时看
扫一扫,用手机看文章
更加方便分享给朋友
广大市民朋友:
铁路太仓站、太仓南站即将建成启用,经前期公交对接方案公示,根据市民提出的意见和建议,结合当前公交运力等实际情况,对方案做了局部调整,并于2020年7月1日正式投入运营,具体公告如下:
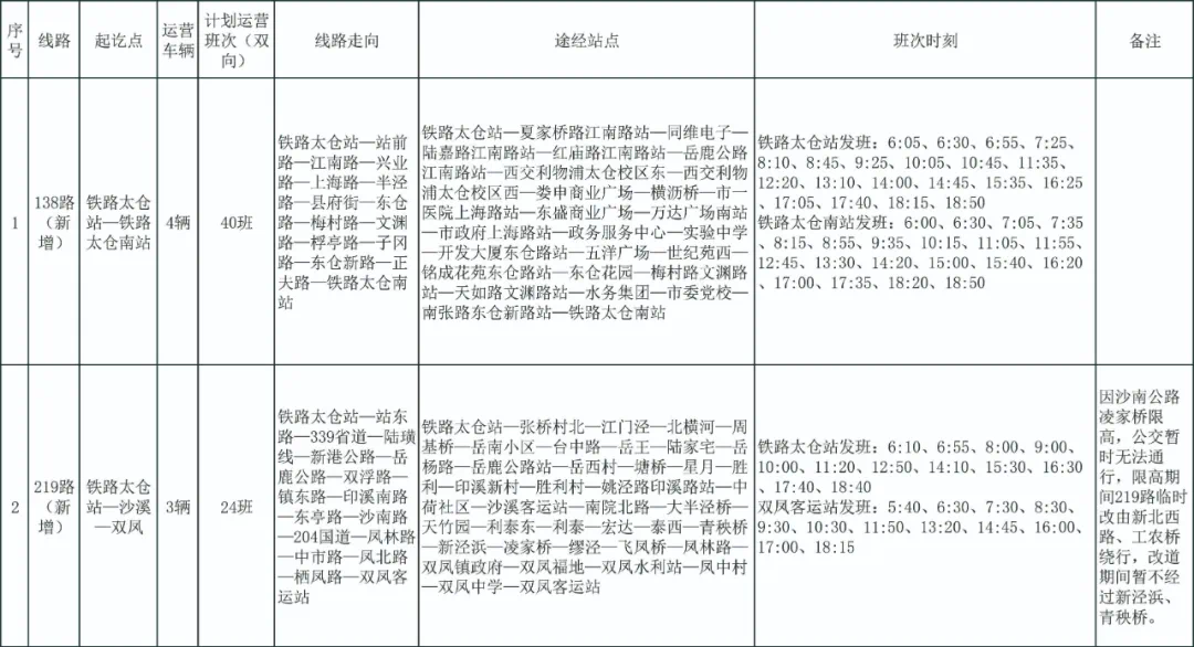
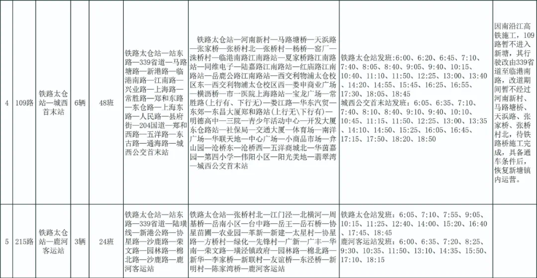
一、铁路太仓站对接线路





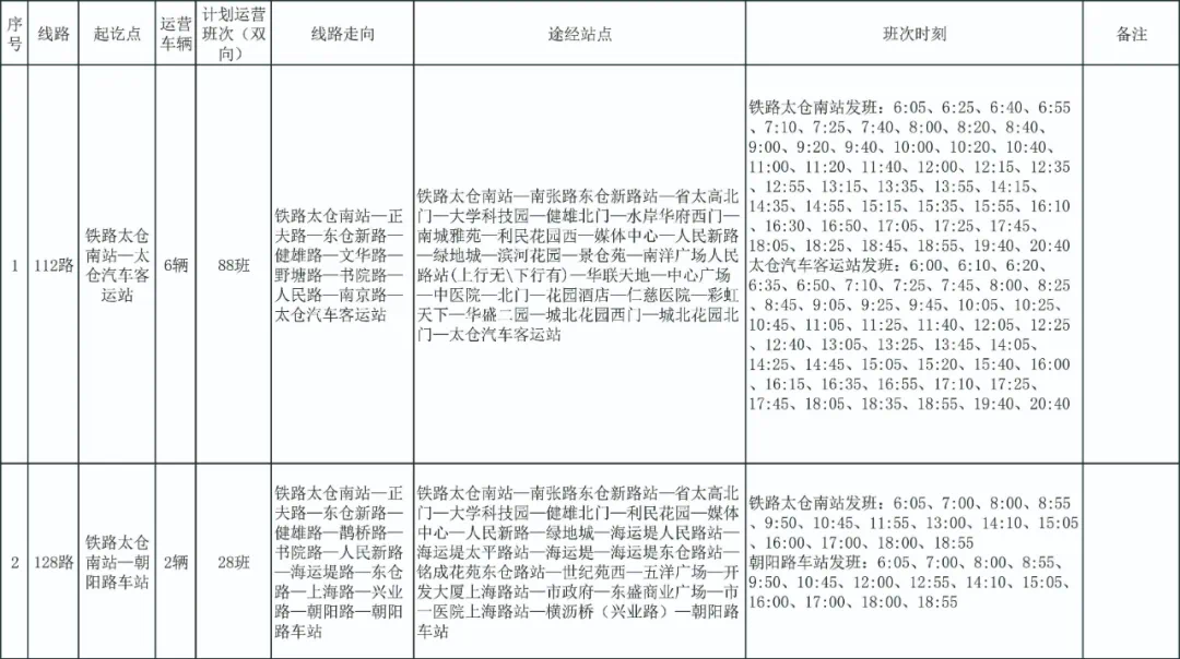
二、铁路太仓南站对接线路

市公交公司提示,关于公交对接铁路太仓站、太仓南站运营后,可在太仓公交微信公众号,或致电53875387查询相关信息,广大乘客可根据班次时刻,合理安排出行计划,同时在乘坐公交车时,请全程佩戴口罩,做好自身健康防护,共同维护良好的乘车环境。
三、自2020年7月1日起,太仓公交新增319路(三市村村委—岳王)具体如下:
1、票价:一票制2元
2、线路走向:
三市村村委会—红柳路—柳双路—双浮路—横岳线—公园街
3、途经站点:
往:三市村村委—徐龙浜—景三潭—北塘桥—庙泾桥—岳星村双浮路—三家市南—三家市—岳星村双浮路—横杨桥—岳星村—项门—镇北路—岳王
返:岳王—镇北路—项门—岳星村—横杨桥—岳星村双浮路—三家市南—三家市—岳星村双浮路—庙泾桥—北塘桥—景三潭—徐龙浜—三市村村委
4、班次时刻
三市村村委发班:7:00、8:20、9:40、11:10、12:45、14:25、15:50、17:05
岳王发班:7:40、9:00、10:35、12:10、13:50、15:15、16:30、17:45
请市民相互转告!
太仓市公共交通有限公司
2020年6月24日
声明:本文由入驻焦点开放平台的作者撰写,除焦点官方账号外,观点仅代表作者本人,不代表焦点立场。


