别等取消了!上海房产税将继续执行至2031年
扫描到手机,新闻随时看
扫一扫,用手机看文章
更加方便分享给朋友
别等取消了!上海房产税将继续执行至2031年
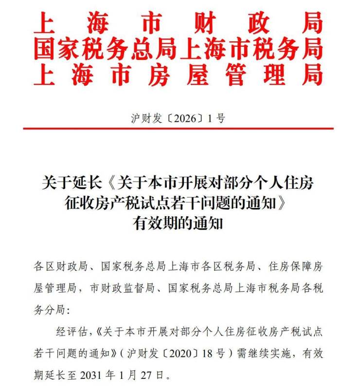
最新消息!上海市财政局、上海市税务局、上海市房屋管理局联合发布通知,上海房产税将继续执行,有效期延长至2031年1月27日!
上海房产税自2011年1月28日起开始实行,目前已经实行15年,在此基础上继续延长5年。截至目前,实行房产税试点的仅上海和重庆两个直辖市。
01
上海房产税征收标准
由于最新全市新建住宅均价暂未公布,目前房产税分界线依然按照上一年度公布的数据。
2024年新建住宅销售均价为47223元/平方米,基于这一数据,2025年上海新购住房的房产税税率已经明确。对于单价不超过94446元/平方米的住房,适用税率为0.4%;而对于单价超过94446元/平方米的住房,适用税率则为0.6%。
上海房产税的计算方式为:
本年度应缴房产税 = 应税面积 × 新购房单价 × 70% × 税率(0.4%或0.6%)
△新购房单价≤94446元,税率为0.4%
△新购房单价>94446元,税率为0.6%
02
首套免征 上海优化房产税试点政策
当然,也不是所有名下有房的人都要缴纳房产税。
2025年9月19日,上海市财政局、税务局正式发布《关于优化调整本市个人住房房产税试点有关政策的通知》,通知明确,持上海市居住证满3年并在上海工作生活的购房人,在上海新购住房且属家庭首套的,暂免征收房产税。
一、持有本市居住证并在本市工作生活的符合国家和本市有关规定引进的高层次人才、重点产业紧缺急需人才,和持有本市居住证满3年并在本市工作生活的购房人:
(一)在本市新购住房,且该住房属于家庭第一套住房的,暂免征收房产税。
(二)在本市新购且属于家庭第二套及以上住房的,合并计算的家庭全部住房面积(指住房建筑面积,下同)人均不超过60平方米(即免税住房面积,含60平方米)的,新购的住房暂免征收房产税;人均超过60平方米的,对属新购住房超出部分的面积,按暂行办法的规定计算征收房产税。
二、持有本市居住证但不满3年的购房人,其上述住房先按暂行办法的规定计算征收房产税,待持有本市居住证满3年并在本市工作生活的,其符合第一条规定的免税住房和面积在本市居住证持证期间已征收的房产税,可予退还。
三、以上政策自2025年1月1日起执行。购房人已购应税住房符合上述暂免征收规定的,可向应税住房所在地税务机关申报,并重新办理房产税纳税信息的申报、认定,对所属期在2025年1月1日以后多征收的税款可予退还。
符合上述条件的购房业主,记得去及时办理退税。
声明:本文由入驻焦点开放平台的作者撰写,除焦点官方账号外,观点仅代表作者本人,不代表焦点立场。


