94446元/㎡!2025年上海房产税征收税率分界线出炉
扫描到手机,新闻随时看
扫一扫,用手机看文章
更加方便分享给朋友
近日,上海市统计局最新发布的《2024年上海房地产市场综述》显示,2024年新建住宅销售均价为47223元/平方米,较去年上涨约2.71%。
基于这一数据,2025年上海新购住房的房产税税率已经明确。对于单价不超过94446元/平方米的住房,适用税率为0.4%;而对于单价超过94446元/平方米的住房,适用税率则为0.6%。

自2011年以来,上海就针对部分个人住宅征收房产税,范围为新购住房超出人均60平以上的第二套房起征,税率为0.4%到0.6%。
2025年度上海房产税怎么交
上海每年的个人住房房产税税率分界线,是根据上年度新房销售均价的2倍来计算,上海市统计局已经公布了2025年的新建住宅销售均价,为 47223元/㎡。较2024年均价45977元/㎡上涨了约2.71%。
去年12月27日上海市人民政府发布关于延长《上海市开展对部分个人住房征收房产税试点的暂行办法》有效期的通知。
上海试点征收房产税已经第十二年了,凡是2011年1月28日以后,新购第二套以上住房的,都有可能要交房产税。(上海的房产税试点,是对部分个人征收,不等于未来国家层面的房地产税)
来看看2011年至今的分界线变化👇


上海房产税怎么缴?
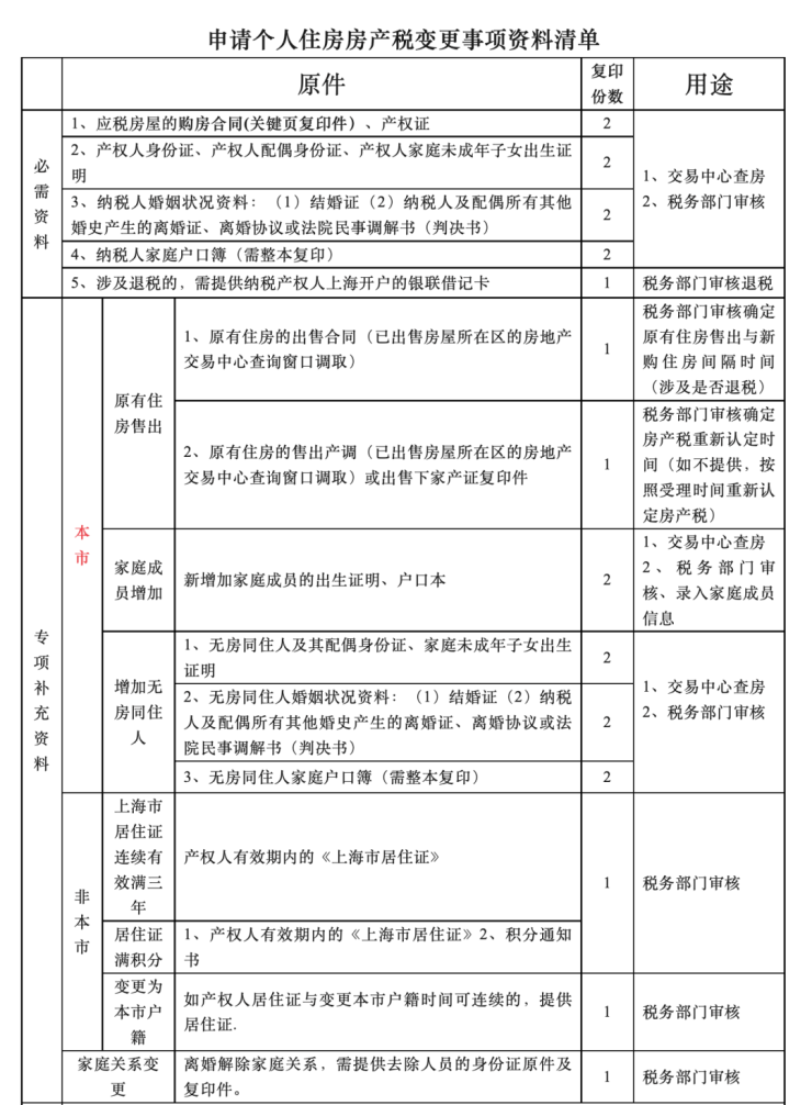
1、本市户籍
免税条件
❶ 购首套房,无论面积多大,免收房产税。
❷新购且属于第二套及以上住房,人均60㎡建筑面积免征房产税,超出面积视为“应税面积”应缴纳房产税。
怎么计算
基于以上条件计算:本年度应缴房产税 = 按人均建筑面积60㎡计算超出部分面积 × 新购房单价 × 70% × 税率(0.4%或0.6%)
①所购住房单价≤94446元/㎡ ,房产税税率0.4%;
②所购住房单价>94446元/㎡ ,房产税税率0.6%
房产税应缴房产税面积计算公式是什么?
1)原有住房面积+新购家庭名下住房面积<家庭人数*60平米,应税面积=0;
2)原有住房面积+新购家庭名下住房面积≥家庭人数*60平米,原有住房人均面积≥60平米,应税面积=新购住房面积;
3)原有住房人均面积<60平米;应税面积=(新购入住房面积+原有住房面积)- 家庭人数*60平米。
交税截止时间
每年的12月31日前。纳税人应当在该日期前,凭有效身份证明原件自行向主管税务机关申报缴纳税款,缴清当年度应纳税款。未按时足额缴纳的,逾期缴纳的税款从次年1月1日起按日加收滞纳税款万分之五的滞纳金。
去哪交税
渠道一:
登录付费通网站 www.shfft.com 或使用付费通APP、“付费通账单查缴”微信公众号。
渠道二:
登录电子税务局网站 https://etax.shanghai.chinatax.gov.cn。
渠道三:
就近的上海银行、上海农村商业银行、中国邮政储蓄银行等。
渠道四:
应税住房所在区的房地产交易中心税务窗口。
2、外地户籍
有本市长期居住证满3年可免交房产税(如只满1年先交2年到满3年可退前面2年交的房产税)。没有长期居住证的外地人需每年全额(不以人均面积计算按产证面积全部缴纳)缴纳房产税直到卖掉为止。
3、外籍人士
每年全额(不以人均面积计算按产证面积全部缴纳)缴纳房产税直到卖掉为止。



声明:本文由入驻焦点开放平台的作者撰写,除焦点官方账号外,观点仅代表作者本人,不代表焦点立场。


