政治局会议深读|首提“要促进房地产市场止跌回稳”,市场将迎哪些变化?
扫描到手机,新闻随时看
扫一扫,用手机看文章
更加方便分享给朋友
据新华社,中共中央政治局9月26日召开会议,分析研究当前经济形势,部署下一步经济工作。
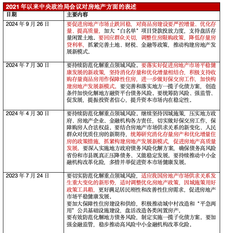
会议强调,要促进房地产市场止跌回稳,对商品房建设要严控增量、优化存量、提高质量,加大“白名单”项目贷款投放力度,支持盘活存量闲置土地。要回应群众关切,调整住房限购政策,降低存量房贷利率,抓紧完善土地、财税、金融等政策,推动构建房地产发展新模式。
首提“要促进房地产市场止跌回稳”


政治局会议提出,要促进房地产市场止跌回稳。
上海易居房地产研究院副院长严跃进指出,“要促进房地产市场止跌回稳”的表述是首次提出,是中央政治局对房地产市场行情做出的非常明确指示。此处的止跌,既包括成交量止跌,也包括成交价格止跌。观察7月份以来各地新房和二手房交易数据尤其是8月份数据,市场其实面临了新的压力。
上海易居房地产研究院全国百城库存数据显示,8月份全国百城新建商品住宅成交面积同比下降27.0%,相比7月份18.5%的降幅有明显扩大。去化周期为25.2个月,目前已连续7个月超过两年的去化水平,压力较大。同时,二手住宅市场方面,1-8月份全国22个重点城市成交套数跌幅为3%,而去年1-8月份该增速为正,且幅度较大为31%。同时价格方面,统计的全国70个大中城市房价指数方面,8月份房价指数环比和同比跌幅均有所扩大,分别为0.7%和5.7%。
严跃进认为,“止跌回稳”信号发出,要求各地做好稳市场交易和价格的工作。这也意味着四季度各地或有非常持续的重磅加码政策,以更好促进房地产市场止跌回稳。
中指研究院政策研究总监陈文静认为,本次首次在政治局会议中指出要“促进房地产市场止跌回稳”,进一步表明了当前稳定房地产市场对于稳定宏观经济的重要性,房地产市场止跌回稳,才能更好地为宏观经济平稳运行提供支撑。
首提“商品房建设严控增量、提高质量”
政治局会议提出,对商品房建设要严控增量、优化存量、提高质量。
广东省城规院住房政策研究中心首席研究员李宇嘉指出,严控增量是中央政治局会议中第一次提出,意味着供给过剩,同时也意味着新房要去库存,就是要各地严格控制新增供地和新房供应上市,以缓解库存压力,这是提振预期,促进短期止跌企稳的工具。目前,各地库存压力都比较大,新房在售库存周期在20个月左右,广义库存(开工未批售和未开工的用地)更大,且都是同质化供应。
严跃进也进一步指出,“提高质量”的提法是第一次,也意味着房地产建设的质量要求必须加码,这说明在既有的保交房工作基础上,要立足质量导向,持续做好高品质的住房建设。
陈文静认为,整体而言,未来各地土地供应量、住房供应量等均将结合城市自身实际需要推进,不能盲目扩大各类住房供给量,或将以住房的真实需求为基准;在存量上要优化存量,对现有的存量住房进行升级改造、改规划盘活利用等或是重要方向;进一步提高商品房建设质量,“好房子”建设或已经是基本要求,促进“好房子”建设的配套政策有望继续落地。
加大“白名单”项目贷款投放力度
政治局会议提出,加大“白名单”项目贷款投放力度,支持盘活存量闲置土地。
广开首席产业研究院资深研究员马泓指出,会议强调“加大‘白名单’项目贷款投放力度”,意图在于推动商业银行扩大房企信贷规模。截至目前,商业银行已审批“白名单”项目超过5700个,审批通过融资金额达到1.43万亿元人民币,支持400余万套住房如期交付。当前房地产市场风险主要是房企流动性风险。多年住房销售不佳导致房企经营收入持续下滑,房企市场化融资难度增加,整体房企资产负债率处于70%以上偏高水平,部分头部房企债务问题现隐忧,房企风险仍然令人担忧。这项措施的落地将有助于改善房企的流动性状况,控制相关风险。
在业内看来,后续白名单的贷款力度会进一步加大,盘活存量闲置土地,包括低效用地、出险房企未开发用地等的盘活力度也会强化。
住房支持政策将进一步发力,一线城市限购政策有望调整
政治局会议提出,要回应群众关切,调整住房限购政策,降低存量房贷利率,抓紧完善土地、财税、金融等政策,推动构建房地产发展新模式。
马泓预计,四季度到明年年初,住房支持政策将进一步发力。当前国内绝大部分城市已经调整了原有的住房限制性政策,仅有一线和部分重点二线城市仍保有限购政策。预计下一个阶段,包括北京、上海在内的大城市仍有进一步调整限购住房政策的可能性,必要时可以有针对性地取消限制性购房政策。
对于存量房贷利率的调整,9月24日,国务院新闻办公室举行的新闻发布会就提及,引导商业银行将存量房贷利率降至新发房贷利率附近,预计平均降幅大约在0.5个百分点左右。业内预计,10月底会正式启动全国存量房贷普降的操作。
严跃进提到,近期的房地产发展新模式的工作要点来说,现房销售等工作会持续开展,同时在财政支持、房屋养老金制度推进、高品质住房建设等方面会持续发力,也是四季度各地工作试点可以积极关注的内容。
展望后市,马泓认为,房地产市场有望触及阶段性底部后筑底企稳。销售及房价跌幅有望边际收窄,房企偿债压力减轻,房地产企业流动性风险得以缓释,一线及部分重点二线城市土地市场可能先行边际回暖。保障性住房建设、平急两用公共基础设施建设和城中村改造等“三大工程”建设项目可能会加快项目建设落地,房地产投资趋势上可能先抑后稳。
来源:澎湃新闻
声明:本文由入驻焦点开放平台的作者撰写,除焦点官方账号外,观点仅代表作者本人,不代表焦点立场。


