逆势突围单城741亿,招商蛇口上海公司稳居榜首
扫描到手机,新闻随时看
扫一扫,用手机看文章
更加方便分享给朋友
一个不可思议的新记录。
在刚刚过去的2022年,招商蛇口在上海单城销售额,达到741亿元。毫无疑问,这是招商蛇口上海公司的又一标志性事件。
众所周知,房地产市场在2022年经历了深度调整的一年。这一年,无论是房地产开发投资,还是销售面积、销售额等指标均出现了同比明显下降。在整体市场承压,房企普遍遭遇业绩增长瓶颈的同时,仍有部分企业通过稳健的财务运营、热点城市布局以及积极的推盘去化,表现出较强的抗周期韧性。
在这样的市场环境下,招商蛇口上海公司如何实现跨越式增长?
2022年,招商蛇口表现出较强的抗周期韧性。
CRIC数据显示,《2022年中国房地产企业项目销售TOP100排行榜》中,招商蛇口共有9个项目入销售金额榜,为2022年销售金额项目数最多的房企。
招商蛇口金额榜上9个项目分别位于上海、北京、深圳、苏州和西安,其中上海的数量最多,达5个。
从上榜的具体城市来看,2022年一二线城市项目上榜增多,招商蛇口上海公司,突出重围,贡献了5个金额榜项目,2个面积榜项目,在2022年留下了浓墨重彩的一笔。
进一步分析发现,招商蛇口上海公司不仅贡献了过半数的上榜项目,从其全年业绩来看,招商蛇口上海公司还是2022年度上海房企销售排行面积及金额“双冠”。
《2022年上海房企销售排行》中,招商蛇口以741.25亿元及64.89万平方米荣登2022年度上海房企全口径金额及操盘面积排行榜第一,且与第二名拉开较大差距。
值得注意的是,2022年多数规模房企深陷负增长困局,销售业绩普降态势明显,2022年全年只有20家规模房企全口径销售规模过千亿,而招商蛇口仅上海公司销售业绩就已达741.25亿元,若将招商蛇口上海公司单独排入2022年百强房企销售排行,招商蛇口上海公司也可排进前25,可谓耀眼。这份成绩单的背后也是招商蛇口上海公司核心竞争力的体现。
招商蛇口上海公司的发展,离不开集团战略的支持。
2017年,招商蛇口提出“重返上海”战略。
2017年至今,招商蛇口对上海的布局不断强化,从新增土储来看,从2017年起,招商蛇口长三角区域新增土储便在提升。到了2021年招商蛇口单城资源投放近30亿元,重点布局上海、南京、广州、杭州、武汉、重庆等核心城市,位于国家重点城市群长三角和粤港澳的合计投资比重超70%。
在这一战略支持下,招商蛇口上海公司开始走上了有质发展的快车道。据不完全统计,2017年至今招商蛇口上海公司共获取65个项目。
从项目布局来看,从大虹桥规划落地,到上海自贸区新片区战略构想出炉,从长三角一体化上升为国家战略及上海重点推进“五个新城”建设,招商蛇口上海公司每一步都稳稳踏准节奏,围绕着政府规划进行。特别是大虹桥板块,招商蛇口上海公司10年布局9子,以稳健向前的姿态,从生根到深耕,“得城市以土地,还城市以惊喜”。
2021年,在“重返上海”的基础上,招商蛇口上海公司将战略升级为“重返上海心”。
在“重返上海心”战略升级后,招商蛇口上海公司聚焦上海中心区域,既有招商·外滩玺、招商·虹玺、招商·苏河玺等七玺领衔,落实“重返上海心”战略布局,也有聚焦中心区域建成区,对城市更新的运营。如招商蛇口上海公司对弘安里项目的潜心打造,作为上海市第二批历史风貌保护街坊、二级风貌保护建筑,招商蛇口上海公司通过保留修缮、保留改造、更新改建等多种更新方式,新生121栋历史风貌别墅,完整延续了海派居住文化。
弘安里效果图
如果说“重返上海”是对上海2035全球卓越城市的远景规划的回应,那“重返上海心”则是站在“十四五”开局之年,对城市更“由外延扩张式向内涵提升式”的积极回应。
如今,推行“重返上海心”战略足足一年,无论是“重返上海”还是“重返上海心”都已基本实现。招商蛇口上海公司已打造出多个城市运营新范本。
1、从拿地到取证,最快112天
机会是留给有准备的人的。
CRIC数据显示,2022年全年,全国百城成交下跌40%。在全国城市规模普降的同时,2022年上海新房成交金额6344亿元,同比增长9%,是成交金额唯一出现增长的城市。
“春江水暖鸭先知”,招商蛇口上海公司第一时间感受到了上海的经济韧性和抗风险实力。面对疫情,逆流而上,定下了“抢供货、抢开盘”的工作导向,积极抢抓项目节点,压缩取证时间,其中璀璨湖畔项目最快112天取证,成为上海同批次最快取证项目。
据不完全统计,2022年招商蛇口上海公司当年拿地10宗,累积权益金额212.96亿元,最终实现年内开盘6宗,几乎所有项目开盘即清盘。
究其缘由,一方面是在整体市场下行背景下抓紧上海复苏期,积极抢抓项目节点,“抢供货、抢开盘”,另一方面则是在购房者回归理性的背景下,根据客户需求精研产品打磨,并在产品上不断迭新的结果。
2、提前预判,发布全新产品线
据了解,2022年招商蛇口上海热销的项目中,全新发布的璀璨系表现着实抢眼,这是招商蛇口上海公司为公馆系的升级钜制。
如虹桥璀璨公馆,2022年全年销售金额103.5亿元,为2022年13个销售金额破百亿神盘之一。此外招商璀璨公馆也获得了全年73.4亿元的销售业绩,在中国房地产企业项目销售百强榜中排35位。
“璀璨系产品线”是招商蛇口上海公司2022年5月推出的,以客户需求为导向的全新产品。其紧紧围绕“择地观、美学观、社交观、空间观、服务观”五大标准,为当代青年量身定制。
截至目前,上海已有“璀璨十子”,其中浦东曹路-璀璨城市、浦东森兰-璀璨公馆、虹桥璀璨公馆、虹桥璀璨领峯、虹桥蟠龙府等一经推出便已受到一致好评。
璀璨城市效果图
面对市场变化,招商蛇口上海公司在2022年有效预判城市发展方向并提早布局,在做好区域深耕的同时,研究客户并及时升级、发布产品,最终获得了市场了认可。
3、“因盘施策”互相蓄客,精准定位
除了“抢开盘”、“新产品”,招商蛇口上海公司还采用了全新的蓄客策略,不仅提升了整个项目节奏,更精准匹配购房者需求,获得销量及口碑双赢。
如包括虹桥璀璨公馆在内,招商蛇口在上海大虹桥区域还有其他多个项目,在前期蓄客阶段,招商蛇口上海公司采用了“互相蓄客”、“互导客户”的模式,在多个项目推盘前期,根据不同的项目特色“因盘施策”。
对于想在大虹桥置业的购房者来说,虽然选择的是同一区域,但也有各自不同的要求和偏好。招商蛇口上海公司充分挖掘这些购房者的需求,细分客流,整体统筹,最终实现多个项目从“粉红盘”向“红盘”逆转。
不仅如此,招商蛇口上海公司还通过货值挖潜提升15.49亿货值,并在“互相蓄客”“整体统筹”模式下成功成本压缩、极致提前开盘,利润率提升约1.7%。
招商蛇口在为客户创造更周到服务体验方面一直都颇为用心。
2022年7月,随着“停工断贷”的出现,“交付焦虑”成为了购房者最明显的情绪。为了缓解购房者的“交付焦虑”招商蛇口上海公司做到提前介入,全力以赴。
2022年招商蛇口上海公司总计交付11项目,全口径达成交付7367户。其中上海公司乌镇璟园、依云四季项目顺利交付1654户住宅产品,获得完美交付评价。
静安世纪项目作为上海首个准玺系项目,已于2022年10月顺利交付522户,到访交付率达99.4%,产品品质受到了购房者们的高度认可。
不仅如此,招商蛇口还推出“招商荟”小程序,通过建立统一服务提醒清单,上线统一服务提醒工具,全方位满足业主对日常生活多样需求。
为了强化与客户间的互动与交流,2022年上海招商会多次整合社区与商业、社区与康养等资源,全年度举办线下活动24场,线上活动48场,参与社区覆盖17个,累计参与业主68064人次。
正是因为这样,当市场被“交付焦虑”笼罩时,招商蛇口能以其良好的客户关怀与互动体验获得市场的信赖。
2022年,招商蛇口的发展战略重点在于全面落实招商局集团“4321”战略,推进高质量发展。
“4321”为四个聚焦:业务聚焦、风控聚焦、区域聚焦、管理聚焦;三个转变:由开发为主,向开发运营并重转变,由重资产为主,向轻重结合转变,由同质化竞争,向差异化发展转变;两个降低:降杠杆、降成本;以及一个提升:提升产品品质和专业素质。
招商蛇口上海公司积极落实“4321”战略规划,尤其是在“三个转变”方面,将持有物业和轻资产运营进行了进一步的强化。
招商蛇口2022年上半年年报数据显示,商业自持部分,上海森兰花园城及上海宝山花园城上半年平均出租率都在90%以上,其中上海宝山花园城高达97.7%。
办公部分,上海森兰美奂有两栋5A甲级标准办公楼,单栋约7万方,作为上海浦东总部经济共享服务中心(平台)外高桥工作站,为自贸区500强企业及总部经济办公提供租售服务。上海东虹桥中心于国家级临空经济示范区,依托大虹桥枢纽,打造的是空港“动力系”旗舰商办综合体。采用芬兰通力客梯、VRV空调、智能化人脸识别系统,其中办公4号楼获美国LEED绿色建筑认证体系金级认证,树立虹桥板块全新商务地标。上海招商局大厦、上海招商局广场则一直都是上海地标建筑。
长租公寓部分,上海壹间大柏树、宝山花园城、虹桥公馆三个项目累计提供1663套房源,其中大柏树和宝山花园城2022年上半年平均出租率都在90%以上。
2023年,继上海森兰花园城及上海宝山花园城后,招商蛇口上海第三座花园城——曹路招商花园城也即将绽放申城。
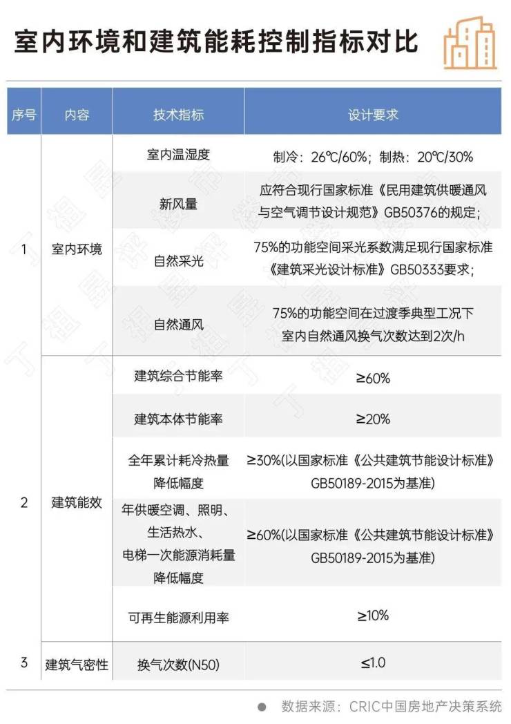
据了解,上海曹路招商花园城为璀璨城市商业部分,2022年上海璀璨城市荣获中国建筑节能协会颁发的“零能耗建筑证书”。该项目不仅是公司在零能耗建筑上的首次突破,同样也被列为上海市首个零能耗建筑试点项目。
零能耗建筑是低能耗建筑的升级版,不仅在室内环境参数上更加严苛,其建筑能耗水平相较国家和行业节能设计标准降低至60%~75%以上,除此,还要满足其再生能源年产能大于或等于建筑全年全部用能,方才能真正达到零能耗。
上海璀璨城市项目零碳技术的运用,是招商蛇口上海公司与中建科技集团绿色发展研究中心强强联袂的结果,这一项目围绕被动式技术、机电系统、低碳能源与低碳建造4项技术的循环运用,最终成功达成零能耗建筑的设计要求。
可以说,商业规模相当于前两个项目之和的上海曹路招商花园城无论在体量还是定位上,都进行了进一步的跃级提升。
上海曹路招商花园城以“潮玩空间站”为全新定位,以“热爱同频,撩趣共振”为核心理念,以年轻、生态、科技为设计主题,打造四大特色体验空间,致力于成为未来城市方舟生态潮流引领者。
上海曹路招商花园城效果图
除了持有型物业之外,招商蛇口上海公司未来还将在轻资产上继续发力。从目前来看,上海公司前期的项目以重资产或中资产形式为主,纯轻资产领域未有落地项目。
在刚刚过去的“2023新路——丁祖昱评楼市年度发布会”上提到:2022年保利、中海、华润、招商四大央企综合实力不仅在央企当中排名靠前,在所有的房企当中也是遥遥领先,这些央企未来可能会给整个行业走出一条真正的新路,我们过去学习很多民企,今天回过头来要重新开始学习央企。
在2022年整体市场压力明显的情况下,无论是投资、销售还是运营,招商蛇口的表现都异常抢眼,如今提出“开发与经营并重,轻重资产结合,差异化发展”的长期发展战略,或对其他房企也有着一定的借鉴意义。
声明:本文由入驻焦点开放平台的作者撰写,除焦点官方账号外,观点仅代表作者本人,不代表焦点立场。


