五年期以上3.1%、五年期以下2.6%!上海官宣下调首套房公积金贷款利率
上海搜狐焦点 2022-10-14 18:00:45
用手机看
扫描到手机,新闻随时看
扫一扫,用手机看文章
更加方便分享给朋友
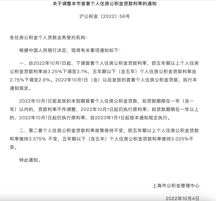
2022年10月1日(含)以后发放的首套个人住房公积金贷款,执行本通知规定。
今年国庆假期,上海市公积金管理中心发布关于调整本市首套个人住房公积金贷款利率的通知。
《通知》显示,根据中国人民银行决定,现将有关事项通知,自2022年10月1日起,下调首套个人住房公积金贷款利率,即五年期以上个人住房公积金贷款利率由3.25%下调至3.1%,五年期以下(含五年)个人住房公积金贷款利率由2.75%下调至2.6%。2022年10月1日(含)以后发放的首套个人住房公积金贷款,执行本通知规定。
2022年10月1日前发放的未到期首套个人住房公积金贷款,如贷款期限在一年(含一年)以内的,贷款利率不作调整,2022年10月1日起仍执行原利率;如贷款期限在一年以上的,2022年10月1日起仍执行原利率,自2023年1月1日起按本通知规定执行。
此外,第二套个人住房公积金贷款利率政策保持不变,即五年期以上个人住房公积金贷款利率维持3.575% 不变,五年期以下(含五年)个人住房公积金贷款利率维持3.025%不变。

声明:本文由入驻焦点开放平台的作者撰写,除焦点官方账号外,观点仅代表作者本人,不代表焦点立场。


