上海第三批次土拍名单公布,这三宗地块正式上架!
扫描到手机,新闻随时看
扫一扫,用手机看文章
更加方便分享给朋友

3月13日,随着马年首场土拍顺利收官,上海第三批次住宅用地出让名单也随之官宣亮相。
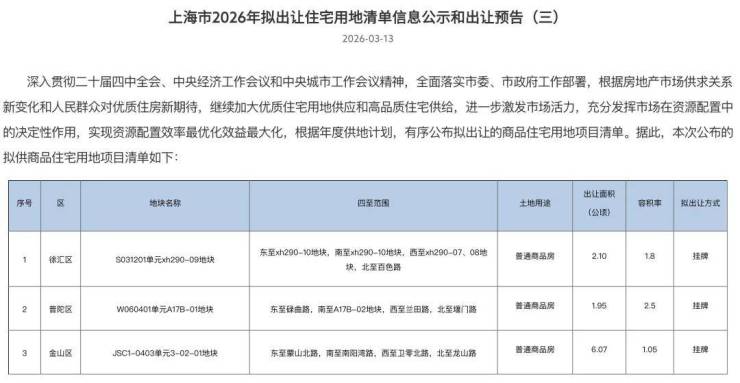
据上海土地交易市场消息,本批次将推出三宗纯住宅地块,分别位于徐汇、普陀、金山,合计出让面积近10公顷。根据计划,地块拟于2026年3月中旬发布出让公告,4月下旬陆续组织交易活动。
01
徐汇滨江纯宅地登场 容积率1.8
2月3日,徐汇区长桥社区S031201单元xh290、xh291街坊控规调整方案正式获批。根据此前公示的草案,原为商办性质的xh290-09地块已调整为纯住宅用地。
该地块用地面积约2.1万平方米,容积率1.8,限高36米,预计将打造10-11层的低密小高层住宅,定位偏向高端改善客群。
根据规划,该地块需在沿百色路一侧配建不少于3500平方米的社区公共服务设施,其中含2000平方米的综合健身馆(建成后将移交区政府)和1500平方米的净菜超市。
地块地理位置优越:东至龙吴路、西至平福路、南至上中路隧道、北至百色路,东侧直线距离黄浦江约500米,南临中环上中路隧道,西靠上海工商外国语学校,北依上海植物园,距在建的23号线上海植物园站约600米,步行可达。
从实地看到,目前地块已为净地,具备快速开工条件。
02
普陀内中环补货,紧邻内环高架
2025年11月,普陀区石泉社区W060401单元A15、A17A、A17B街坊及槎浦物流基地控规调整方案获批。
调整后,A17街坊新增两宗三类住宅用地,其中A17B-01地块将率先挂牌出让。该地块用地面积19518平方米,容积率2.5,建筑面积48795平方米,限高80米。
教育配套同步优化:原分散布局的完中(A15-08)、小学(A17A-03)、游泳学校(A15-07)将整合为一处十二年一贯制学校(A15-15),原A15-09地块则调整为幼托用地,补齐从幼托到高中的全龄教育拼图。
A17B-01地块位于中山北路兰田路口,紧挨内环高架,周边靠近3/4/7号线镇坪路站、14号线中宁路站及3/4/11/14号线曹杨路站五轨交汇区域。
03
金山新城低密宅地,容积率仅1.05
3月3日,金山新城核心区北区JSC1-0403单元3-02街坊控规调整方案获批并进入公示阶段。新增的3-02-01地块很快推出市场,即为本次出让地块。
3-02-01地块用地面积约6万平方米,容积率1.05,限高30米。用地性质方面,一类住宅组团用地(Rr1)不超过50%,二类(Rr2)不低于10%,三类(Rr3)不超过40%,整体呈现低密多元的住宅结构。
地块需配建不少于1370平方米的公共服务设施,涵盖日间照料中心、老年活动室、养育托管点、生活服务点、文化活动室、居委会、智能末端配送、物业及业委会用房等。除物业及配送用房外,其余设施建成后移交山阳镇政府。
另需配建不少于1280平方米的配套商业,并鼓励在首层架空或抬高层设置健身、亲子、文化等休闲空间,总面积约1500平方米,具体以实施方案为准。
规划鼓励抬板设计:如首层抬高用作停车,则住宅地块室外地面标高不低于10.4米,公共绿地不低于4.5米。
地块东至蒙山北路、北至龙山路、西至卫零北路、南至阳湾路,位于金山新城核心区,周边集聚区政府、行政服务中心、法院、检察院等政务机构。距金山卫站约5公里,邻近万达广场、红星国际广场、悦立方、百联等成熟商业体,生活便利度较高。
今年首场土拍低调收场,两宗底价成交、一宗小幅溢价;第二批次仅有一宗地块上架。相较之下,第三批次三宗地块中有两宗位于内中环,热度或将有所回升。
届时哪些房企将现身竞拍,地价又将如何演绎,答案将在4月揭晓。
声明:本文由入驻焦点开放平台的作者撰写,除焦点官方账号外,观点仅代表作者本人,不代表焦点立场。


