公积金断了,贷款买房该怎么办?
扫描到手机,新闻随时看
扫一扫,用手机看文章
更加方便分享给朋友

如今的社会,跳槽是个稀松平常的事。
不过如果跳槽期间恰逢准备要买房,阿飞劝你还是三思而后行。
因为,跳槽必然牵涉买房中的两个问题,社保以及公积金。
非上海户籍居民家庭购房,需自购房之日前连续缴纳个人所得税及社保满五年及以上。(实际操作中63个月缴足60个月即可,就是有缓冲,有余地)
而上海公积金贷款头一条就是申请贷款前6个月连续正常缴存住房公积金。再说一遍,是
连!续!
相比于社保断缴,有缓冲的余地,而公积金采用“连续缴纳”的硬性要求,压根就没缓冲这个“福利”了。
身边有朋友抱怨当时买房子就是因为公积金衔接的问题,导致公积金贷款无法操作,白白浪费了50万的额度。
公积金断了,可能就真是断了!
断缴后,积累的时间将重新开始计算。或许半年后,那时候的房价,早已变了样。
我们不禁要问,
公积金断了,我该怎么办?有什么计策吗?

其实,有个流程叫做“公积金贷款复议”。
何为公积金贷款复议?在住房公积金贷款申请过程中,因借款人单位调动等原因造成漏缴、少缴而补缴的,借款人可以申请贷款复议。
复议需要准备的材料
(含图部分重点注意)
1.借款人、配偶及共同借款人的身份证、户口簿原件及复印件(户口簿收取全本复印件)
2.借款人、共同借款人的公积金账号
3.借款人的婚姻证明:结婚证复印件(1份),未婚或者离婚人士需要填写单身承诺书
4.期房的预售合同、现房的出售合同或二手房买卖合同复印件(1份)
5.单位相关证明原件(加盖公章)——还有一种叫法叫做“清册”(其实一个意思,但是这个也是公积金贷款复议核心的内容)

可以参照这份复议证明要求公司帮忙开具
6.公积金近一年缴交明细(可在中心官网或各区县公积金管理部打印,中心官网下载的无需加盖印章)
实际操作下来,去公积金管理部打印最为妥当,就是带着身份证去管理部的机器上扫一下即可。
此前在公积金APP上查看到了新单位补缴到账了,然后对照社保和公积金明细
补缴到账了就可以去拉社保和公积金拉单子了
7.社保机构出具的社保明细原件,需与公积金缴交情况匹配

8.劳动合同(单位录用证明)原件及复印件(1份)
9.购买二手房的,须提供含竣工日期的房产证复印件(1份)(若房产证上无竣工日期,需提供房地产交易中心出具的含竣工日期房产登记证明原件)(房东提供,就是说办复议的时候房东<上家>也是需要到场的)
10.若借款人确因婚姻需要,其本人或夫妻双方在婚前各自名下与父母共同拥有不超过1套产权房屋,提供本人或双方与其父母的关系证明及共有的房产证原件和复印件(1份)
11.组合贷款复议复印须提供贷款银行支行名称或交换号
12.组合贷款须提供《家庭名下住房情况查询结果》复印件并加盖受理银行章
13.对于超龄复议,须提供局级单位出具的在职证明
14.因特殊情况而须提供的其他材料。
公积金贷款复议所需时间,自复议材料收齐之日起5个工作日。
以上材料,根据自身婚姻状况,纯公积金贷款或者是组合贷款,所需要的材料有多有少。
*友情提醒:
正式受理贷款复议前,需办理家庭名下房产查询,改善型购房贷款需提供家庭名下已有住房的房产证原件及复印件。
申请家庭名下房产查询资料
1.借款人及家庭成员的身份证(未成年人须提供独生子女证、出生证明或身份证)原件及复印证、户口簿原件及全本复印件。
2.借款人及家庭成员的婚姻证明:已婚人士须提供结婚证,离婚人士须提供法院判决书或离婚证,加盖民政局核对章,自愿离婚协议原件及复印件。
3.购房合同原件及复印件。
材料准备好了,那我们就出发吧!
目前办理公积金贷款复议,需要去上海市住房置业担保有限公司,办理公积金复议的同时,是可以一起办理公积金贷款的,当然公积金贷款的材料另外需要准备。

去哪个区的置业担保公司都可以
门口通过身份证领取号码条之后,等着叫号就行。

叫到号之后,排名前列时间需要告知工作人员先办公积金复议,后办理公积金贷款。
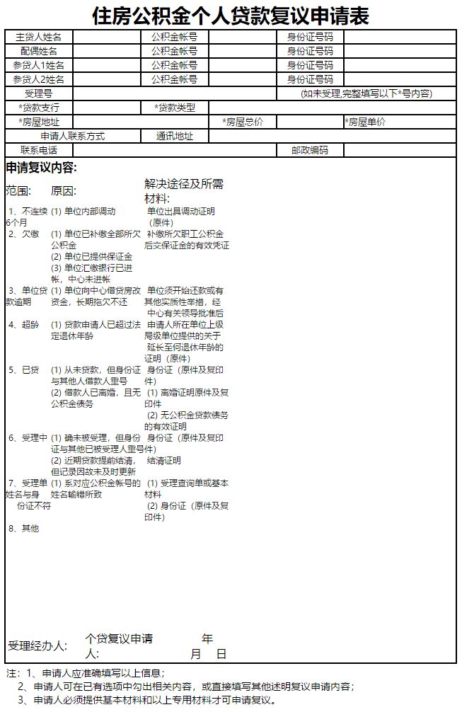
需要填写住房公积金个人贷款复议申请表

资料上缴齐全之后,只要提供的资料属实,大部分情况都能够复议通过。

审核通过了,真是可喜可贺
当然,还是希望各位即将买房的购房者,务必搞清楚两家单位能否衔接好你的公积金账户,谨慎对待。
如今,公积金可以说是国家为了满足购房需求从而出台的买房福利。是牵一发而动全身的事,所以再次提醒大家慎之又慎。
更多购房知识,也请关注真有好房。阿飞在这里等你。
声明:本文由入驻焦点开放平台的作者撰写,除焦点官方账号外,观点仅代表作者本人,不代表焦点立场。


