两个大消息!今晚,炒房客与开发商彻夜无眠
扫描到手机,新闻随时看
扫一扫,用手机看文章
更加方便分享给朋友
活动提示
6月29-7月1日中国康养/文旅产业发展峰会暨康养文旅特色小镇项目实操高端总裁峰会 在青岛举办,活动详见正文结尾!
来源:楼市参考 文丨潮哥
开发商与炒房客,又要失眠了。
01
苏州进入新一轮调控后,楼市大动作一直不断。
如一些城市主动收紧了政策,青岛、合肥、武汉、南宁等城市对楼市开启新一轮定向加息模式。
青岛与济南,这两天还宣布,制定“一城一策”的楼市方案,防范和化解楼市风险。
在舆论上,人民日报也主动发声,表示将牢牢坚持“房住不炒”定位,确保市场行进在正确的轨道上,不会依靠房地产拉动经济。
这两天,楼市又传来了两个足以改变楼市走向的重磅消息:
排名前列个:据21世纪经济报道披露,监管层已经将一些拿地激进、制造地王的企业纳入了监管,准备暂停“地王”的债券与ABS发行。

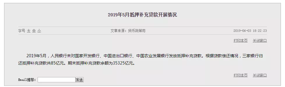
第二:棚改降温,据华尔街见闻披露,2019年4-5月份,中国央行连续两月未发放抵押补充贷款(PSL)。


两个看似毫无关联的消息,其实可以串联起来分析,这两个消息都与钱有关,都是在收紧流入楼市的资金,目的也都是一样的,防止楼市过热。
02
先来分析关于监管部门收紧房企资金的消息。
其实,房企融资门槛收紧,这并非排名前列次。不久之前,银保监会就发布了《关于开展“巩固治乱象成果促进合规建设”工作的通知》要求:商业银行、信托、租赁等金融机构不得违规进行房地产融资。
同时,银保监局还对违规给房企输血的金融机构,开出了两百多张罚单。
根据媒体报道,4月以来(4月1日-5月20日),仅50天时间,各地银保监局开出的223张罚单中,涉及违规“输血”房地产的罚单就有32张,罚没金额合计达1068.8万元。
之所以这么做,是因为三四月份上演的楼市躁动,房企是始作俑者。
进入2019年以来,房企融资门槛放松,获得金融机构大规模输血。数据显示,仅4月份,房企密集融资接近2600亿,从全月融资完成情况看,有望是最近一年多较高值。
而前四个月融资房企融资的总规模,高达8500亿元。

正因为有这8500亿元,房企不但有钱还贷压力,也开始在全国范围内,尤其是核心城市群里开启扫货模式。
房企有钱,比谁都拽。
他们在武汉、合肥、杭州、无锡、苏州、南京、徐州、东莞、常州等城市争抢地块,如蝗虫压境一般,所过之地,不是创下新地王,就是几乎接近较高楼面价。
杭州、无锡、常州、徐州均诞生了新地王。
苏州半个月内三个地王,被房企成功送上了新一轮调控名单。
南京这几个月来,土地市场也是火热异常。
数据显示南京(除高淳、溧水)已成功出让18幅地块,竞拍次数高达869次,平均每块地要争抢48轮,平均土地溢价率接近50%。
今天,南京又推出了10宗地,揽金超118亿元。
土地市场火热,带动住宅成交量走高,房价也开始跃跃欲试。厦门房价回调,基本填平了去年下调的坑,苏州的房价更是在4月份领涨热点城市。
在这样的背景下,中央开始新一轮房企资金链收紧政策,关上闸门。
对于房地产行业来说,资金链就是生命。
目前,政府部门不但收紧了往后房企的融资门槛,还将已拿下地王项目的房企,纳入了监管,准备断粮。
一旦断粮,地王暴雷事件将再次上演。这种事情,过往不知道发生过多少次。
对于房企来说,具有相当大的震慑作用,预计后续房企拿地会再次谨慎起来,房企行业将进入新一轮大洗牌,土地市场也将回归平稳,稳定正是政府想要的效果。
土地市场的平稳,会影响楼市成交量与房价,成交量与房价也将回归温和,投机的炒房客,算是彻底断了念头。
而之前激进拿地的房企,接下来很难有囫囵觉。一旦断粮或者新房限价,项目算是砸手里了,到时候哭都没有肩膀。
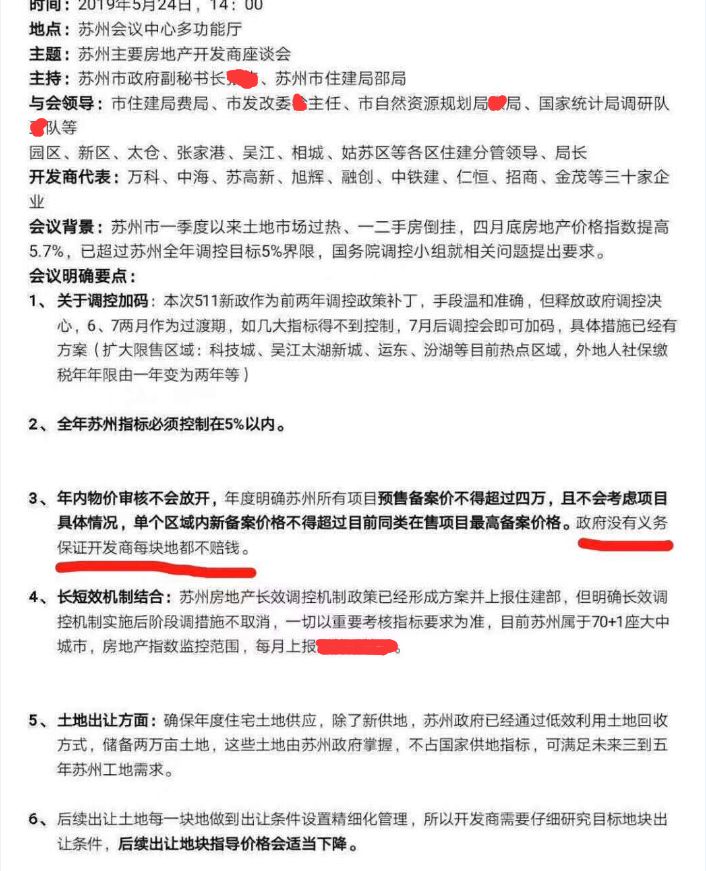
这一点,其实政府早有预警。在苏州重启调控召开的会议文件中,就有这么一句话,“政府没有义务保证开发商每块地都不赔钱”。
03
至于棚改收紧,主要针对的是三四线城市的房价,预示着那些单纯依靠棚改撑起房价的三四线城市,按下了这一轮的“熄火键”。
货币棚改是三四线城市能够跟进一二线城市涨幅的主要动力之一,另一个动力就是去库存政策。
棚改分为货币棚改与安置房棚改,三四线城市大多项目采取的是货币棚改。
它的流程如下图,先由央行发行PSL(抵押补充贷款)给政策性银行(如国开行),政策性银行划拨棚改专项贷款给地方政府,地方政府手里有钱,就拿着这笔钱去搞棚改项目。

以货币补偿的方式,给到棚改居民,政府回收地块,居民拿着钱去买房。政府回收的地块,又可以挂拍,卖地得来的钱,一部分用于偿还国开行的贷款,剩下的进入自己的腰包。
这种方式,既帮助了地方政府充实腰包,又达到了去库存效果,可谓一举两得。
但副作用是,房价在货币棚改的需求下,得到了有力支撑,抬头上涨。
一些人口与经济基本面表现都不好的城市,房价也跟着上涨,背后的逻辑就是棚改。
鉴于此,从去年开始,国开行就放出风声,要收紧棚改:房价上涨压力大,库存少的城市,后续改为安置房棚改;库存多,房价压力小的城市,可以继续货币棚改。
到了今年年初,一大波省市收紧了2019年的棚改计划,只有广西、辽宁、重庆、陕西等极个别省市仍保持同比正增长,绝大多数省市2019年棚改计划开工项目较去年收缩。

4月份、5月份央行已经连续两个月没有给国开行发行PSL(抵押补充贷款),意味着这一轮三四线城市货币棚改告一段落,也意味着这一轮三四线城市的楼市,风险加大。
一些人口基本面、经济基本面不好,且又不再重点城市群中的三四线城市,房价下行压力增加。
之所以说是这一轮,是因为三四线城市的楼市存在周期性,人口持续流出的三四线城市需要政策刺激,如去库存、货币棚改等,楼市才能健康发展。
下一轮如果重启,三四线城市的房价,又会获得新的支撑。
04
政府再次收紧房企融资与货币棚改,还释放了一个重要信号:
房地产虽然对于经济特别重要,但这一次不同以往,只求平稳过度,不会重启这个夜壶。经济对于房地产的依赖的现状虽不能一下扭转,但政府正在努力改变,尽全力将中国经济的驱动力转移到实体经济、科创经济上来。
这一点,从全力稳住楼市、提速5G科技建设等方方面面,都能寻找到证据。
只有实体经济、科创经济,才能提升中国的全球竞争力,让中国跻身强国之列,百年复兴梦才有基础。
重要通知:地方政府、房地产开发商、建筑工程单位、策划规划单位、投资公司、转型企业负责人重点关注!!!

【会议时间】:2019年6月29日—7月1日【为期3天,含实地项目考察】
【会议地点】:中国—青岛
【联系电话】: 18611750147
【参会对象】:各级政府及相关部门领导;房地产企业董事长、总经理、高管团队;旅游开发、特色小镇、休闲农业、养生养老、投资机构等企业高管;策划规划、园林景观、建筑设计、景区管理等单位中高层负责人(400人)
【主办单位】:北京壹方城智汇科技有限公司、北京壹方城生活科技有限公司、壹方城特色小镇产业联盟
【峰会特色】:实操专家讲解+案例分析+模块总结+实地考察
本次峰会解决的问题:(部分)
1、如何把握机遇,实现从“康养地产”到“康养产业”的转型?
2、如何拓宽康养类项目的投融资渠道?
3、如何突破康养行业的“进入困境、盈利困境及运营困境”?
4、如何打造“康养+医养+旅居+地产”的智慧型跨界康养项目?
5、康养产业如何与旅游、文化深度融合?
6、如何做好康养客群的持续化经营?
7、康养项目有哪些创新业态营造和模式探索?
......
参会五大类型企业的关注点:

详细议程
6月29日(上午):
乡村振兴&健康中国战略下,康养产业发展趋势及较新政策解读
乔润令:国家发改委城镇中心原副主任、现任城镇中心副理事长、研究员,中国小城镇及城镇化专家
李 玲:北京大学健康发展研究中心主任、国务院医改专家、健康中国2030规划纲要核心专家;
陈安华:浙江省建筑科学设计研究院总规划师、壹方城特色小镇产业联盟规划委员会主席、建科-曼嘉国际设计中心首席设计师、汗马研习社创新导师;
6月29日(下午):
康养产业及康养 文旅小镇开发逻辑与顶层设计解读
薛 青:北奥伦达部落大健康事业部执行总裁、壹方城特色小镇产业联盟康养产业委员会执行主席、台湾彰化基督教医院大陆首席顾问;
柳 俊:中国旅游策划研究院中心高级研究员、壹方城特色小镇产业联盟规划委员会委员、旗鉴旅业常务副总;
王 捷:箱根温泉集团董事长;
乌 恩:北京京都风景旅游规划设计院创始人、壹方城特色小镇产业联盟规划委员会执行主席;
6月29日(晚上):欢迎晚宴+康养-文旅特色小镇创新IP资源连接会
6月30日(上午)
袁英华:中国投资协会副会长、项目投融资专业委员会会长
彭 涛:壹方城特色小镇产业联盟康养产业委员会主席、浙商总会大健康委员会副秘书长、浙江省健康产业联合会医健投资专委会副主委、中健谷执行董事
奚志勇:亲和源集团董事长
6月30日(下午)
赖明妙:台湾双连安养中心院长
张庆民:北大医疗康复医院院长兼康复部主任
金井启修:有马温泉协会会长、御所坊集团15代传人董事长、日本观光100大名人之一、农业法人-格林爸爸——社长
张士宜:HZS汇张思合伙人、金盘奖年度杰出人物、哈佛大学设计硕士、壹方城特色小镇产业联盟规划委员会委员

六版块:
康养·文旅小镇超级创新IP路演实践及圆桌对话【创新IP路演持续招募中】
(嘉宾:柳 俊、彭 涛、奚志勇、张庆民、金井启修、张士谊 等 )
贵宾席专享:
一、第三天标杆项目实地考察+研讨(项目负责人全程陪同讲解、小型会议研讨)
线路1、青岛藏马山乡村(国际)生态旅游度假区
线路2、蓝谷健康·青岛松乔康复医院
二、康养·文旅土地政策专题研讨
乔润令:国家发改委城镇中心原副主任,现任城镇中心副理事长、研究员,中国小城镇及城镇化研究专家;
三:康养·文旅资本专题研讨
殷宗明:赛伯乐绿科投资集团养老委总经理、壹方城特色小镇产业联盟康养产业委员会首席专家、中国健康养老产业联盟副秘书长;
四:康养·文旅创新项目路演及专家点评【需提前提报审核】
(专家团队:陈安华、柳 俊、乌 恩 等 )




免责声明:
1.本图文转载自:文旅地产研究院
2.凡注明转载来源的图文信息,均为其他媒体或平台的作品,均为转载,转载目的在于传递更多信息,并不代表本平台赞同其观点和对其真实性负责,本平台不承担任何法律责任。
3.如有侵权,请及时告知删除。或者联系搜狐焦点上海站版权部:021-23081573
声明:本文由入驻焦点开放平台的作者撰写,除焦点官方账号外,观点仅代表作者本人,不代表焦点立场。


