旧改加快!徐汇滨江这一小区迎来拆迁!
扫描到手机,新闻随时看
扫一扫,用手机看文章
更加方便分享给朋友
近日,徐汇区华泾镇的沙家浜小区举行房屋征收签约搬场仪式,征收项目首日签约率达100%。
沙家浜小区所在地块史称“网船浪”,位于外环外黄浦江畔一线临江位置,原是渔民聚居的一个小村子。此地居民解放后与闵行、塘湾等地渔民联合组成江海渔业社,1984年时沙家浜是上海县江海渔业社的沙家浜渔民新村。1994年,沙家浜小区建成,这里居住着上岸渔民、市解困办分房居民、购买商品房入住居民等,建筑总面积约5万平方米,800多户居民。
据悉,未来这个地块将配套新建绿地项目,有利于激活城市生态和人文资源,构建更高品质的绿色生态空间,为打造宜居宜业、产城融合的华泾镇按下加速键。
同时,从徐汇滨江整体规划来看,沙家浜小区动迁也可视作徐汇滨江向南延伸的一个动作。
这里原本有生命蓝湾组团规划,是和西岸传媒港、西岸金融城、西岸数智谷这三大项目并列的重量级规划。随着旧改推进,盘活滨江地带的土地,徐汇滨江的未来发展可期。
今年以来,随着城市更新的加速推进,徐汇多个片区迎来拆迁改造,包括东安新村、华济路、徐汇衡复风貌区等多个大型旧改项目。
2月26日,东安一村、二村公示《关于房屋征收不得实施相关行为的公告》,还附上了此次旧城改造范围为东至枫林路,南至中山南二路,西至东安四村小区,北至零陵路,以及具体门牌号等信息。
作为徐汇紧邻内环的小区,东安一村范围很大,房龄跨度也很大,58年到80年的房子都有。不过,此次东安二村并不是全部拆迁,部分房子不在征收范围,据说是为了保持地块的规整性,还有少量东安四村的房子也在动迁范围内。
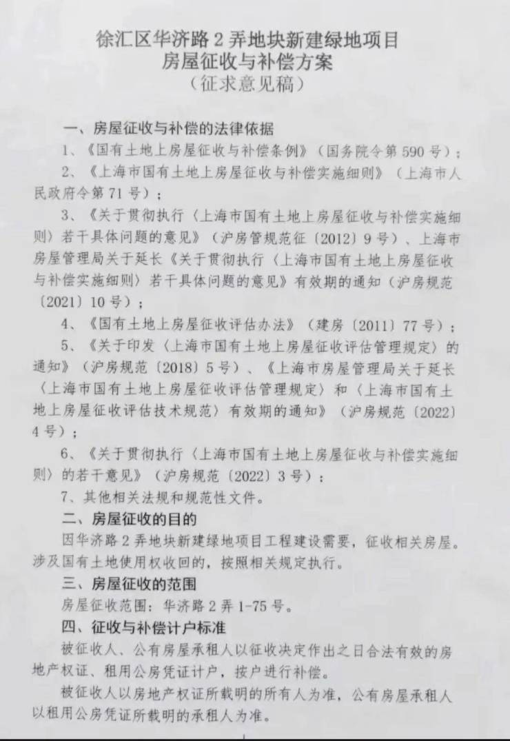
3月1日,徐汇区济路2弄地块新建绿地项目房屋征收与补偿方案,在基地范围内张贴公示。
同时,徐汇衡复风貌区张家弄片区旧城区,也开始进行改建意愿征询。
2月22日,徐汇漕开发拓展功能区发展战略规划国际方案征集正式启动。这是继大徐家汇功能区、西岸滨江功能区之后,徐汇开启的第三轮规划大招标。
根据漕开发拓展功能区的布局,这个片区将进行东进和南拓,与田林、康健形成联动发展。拓展的具体范围是:北至吴中路,东至凯旋路、漕溪路、柳州路,南至沪闵路,西至莲花路、虹梅路,面积12.49平方公里,主要包括虹梅街道、田林街道和康健街道。
田林、康健区域内老公房林立,与漕河泾的高楼大厦反差较大,迫切需要进行城市更新和产业升级。随着旧改的步伐加快,田林和康健未来也有望为城市发展补充稀缺的土地供应,带来更多新房上市项目,缓解市场供应的短缺。
说起拆迁话题,大家感兴趣的一定还有拆迁能得到多少补偿款!如今上海拆迁,到底能拿多少补偿款呢?
自从2017年上海完善房屋征收补偿机制以来,房屋征收安置房源按1:1配比或者选择货币安置。
征收安置款是由“征收居住房屋的补偿金额”+“各类奖励补贴”共同组成。其中“征收居住房屋的补偿金额”就是砖头的钱,俗称“三块砖头”。补偿款中的三块“砖头”=评估价格+价格补贴+套型面积补贴。
1、评估价=评估单价*被征收居住房屋的建筑面积*房屋性质的系数
2、价格补贴=评估单价*补贴系数*被征收居住房屋的建筑面积
3、套型面积补贴=评估单价*补贴面积
以一套7万的评估单价,建筑面积50平米的房子为例,
评估价格:7*50*0.8=280万
价格补贴:7*0.3*50=105万
套型价格补贴:7*15=105万
总计=490万
只能说,拆迁一夜暴富的时代,已经远去。
根据政府工作报告,2024年上海还要继续大力推行“两旧一村”改造。中心城区不少零星地块、部分老公房小区,动迁工作将稳步推进。接下来上海或将产生一大波手握房票和现金的拆迁大军,也能支撑起楼市的置换改善。
声明:本文由入驻焦点开放平台的作者撰写,除焦点官方账号外,观点仅代表作者本人,不代表焦点立场。


