官方明确信号来了!还在幻想楼市松绑?该醒醒了!
扫描到手机,新闻随时看
扫一扫,用手机看文章
更加方便分享给朋友
7月30日,重要会议召开,分析研究当前经济形势,部署下半年经济工作。会议要求,坚持房子是用来住的、不是用来炒的定位,落实房地产长效管理机制,不将房地产作为短期刺激经济的手段。

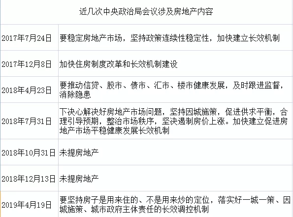
事实上,从2017年7月24日至2019年7月30日,以经济为主要议题的中央政治局会议已经召开了八次。除了2018年10月31日和2018年12月13日两次会议未提及外,其他六次会议都对房地产市场作出了重要表述。

(图片来源:排名前列财经)
易居研究院智库中心研究总监严跃进表示,从此次针对房地产的表述看,较大的内容变化就在于,提出了房地产不是经济刺激手段的新定义,该表述具有积极的意义。
据中原地产统计,2019年上半年,全国房地产调控政策达251次,相比2018年上半年房地产调控192次,同比上涨了31%。“房地产调控政策从4月中旬开始出现了明显收紧趋势。
近期楼市新政
1
大连:房价只准跌不准涨

2019年7月30日晚间,大连市人民政府办公室发布“关于加强房地产市场调控工作的通知”,通知提出实施商品住房价格指导。
而这一限价通知细则,不仅限定了当下及未来的项目,且针对历史项目也有追溯细则;6个月内不得调整价格,6个月后只能申请下调,且调整幅度不得大于5%;如此一来,房价被完完全全的锁定了。
2
苏州:市区新房限售3年,二手房限售5年

继今年5月三次对房地产市场进行调控后,7月24日苏州再出“新政”!
苏州楼市调控再升级,对房地产市场持续加码调控,明确提出“市区新房限售3年,二手房限售5年”,同时在土地出让、居民购房政策(扩大限售范围)、住房信贷税收(合理控制房地产贷款占比)等方面进一步收紧楼市调控。
3
西安房管局:外地人落户满一年才能买房
6月20日,西安市促进房地产市场平稳健康发展协调领导小组通知指出,为深入贯彻落实中央“房子是用来住的,不是用来炒的”定位精神,坚决遏制投资投机性购房需求,稳定住房市场发展,经西安市促进房地产市场平稳健康发展协调领导小组审议,进一步加强住房市场调控管理。

《通知》明确,自本通知下发之日(2019年6月20日)起,从西安市外迁入户籍的居民家庭(退伍转业、家属随军落户的除外)在西安市住房限购区域范围内购买商品住房或二手住房的,应落户满1年,或在西安市连续缴纳12个月的社会保险(或个人所得税)。
非西安市户籍居民家庭在本市住房限购区域范围内无住房且能够提供5年以上(含5年)个人所得税或社会保险证明的,方可购买1套商品住房或二手住房。
免责声明:
1.本文转载自:排名前列地产
2.凡注明转载来源的文章,均为其他媒体或平台的作品,均为转载,转载目的在于传递更多信息,并不代表本平台赞同其观点和对其真实性负责,本平台不承担任何法律责任。
3.如有侵权,请及时告知删除。或者联系搜狐焦点上海站版权部:021-23081573
声明:本文由入驻焦点开放平台的作者撰写,除焦点官方账号外,观点仅代表作者本人,不代表焦点立场。


