一天之内,又有两城官宣取消限购!下一个会是谁?
扫描到手机,新闻随时看
扫一扫,用手机看文章
更加方便分享给朋友
住房限购政策正在逐步退出市场。近段时间,全国多个核心城市相继全面放开限购,助力房地产信心恢复。
5月9日,杭州、西安相继宣布全面取消住房限购。一天之内,两大热点楼市先后官宣取消限购,带来的信号意义不一般。
杭州:全面取消住房限购
5月9日上午,杭州市发布《关于优化调整房地产市场调控政策的通知》,提出科学编制住房发展规划、优化住宅用地供应、全面取消住房限购、优化公证摇号销售、加强住房信贷支持、优化积分落户政策、推动高品质住宅供应七条措施。
其中,《通知》强调,在杭州市范围内购买住房,不再审核购房资格。同时,在杭州取得合法产权住房的非该市户籍人员,可申请落户。
西安:全面取消住房限购
5月9日下午,微信公众号“西安住建”发布《关于进一步促进房地产市场平稳健康发展的通知》,其中显示,全面取消西安市住房限购措施,居民家庭在全市范围内购买新建商品住房、二手住房不再审核购房资格。
《通知》还指出,结合不同区位、不同住房产品调整优化商品住房项目停车位规划配比。商品住房项目可销售的产权车位与商品住房同步办理商品房预售许可,同步公示车位销售价格、销售方案。商品住房项目销售时,登记家庭数量与住房房源数量比例低于1.5:1的,不再实施公证摇号。建筑面积大于144平方米的住房在摇号选房时不再实施“刚需优先”。
全国还剩6省市执行限购
随着杭州和西安全面取消住房限购,目前全国仍保留住房限购的省份或城市,除了北京、上海、广州、深圳四个一线城市,仅剩海南省、天津市仍处于部分放开限购的状态。
在这其中,北京和深圳都于近日对限购政策进行了进一步“松绑”。(回顾:北京、深圳连放大招放松限购,上海有项目已经“抢跑”跟上了?!)
4月30日,北京宣布进一步放开限购,符合条件的群体在北京五环外又有了一张“房票”。
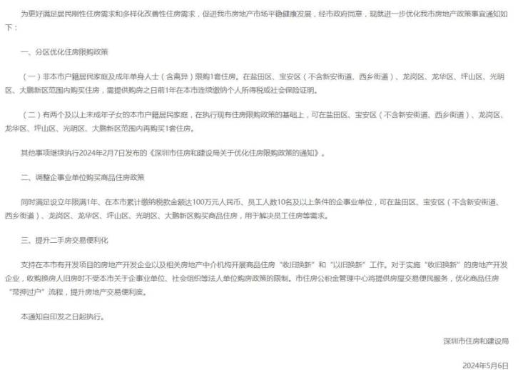
5月6日,深圳住建局发布楼市“松绑”大礼包——分区优化住房限购政策、调整企事业单位购买商品住房政策。
这两天,有关上海将要调整住房限购的消息不绝于耳。同为一线城市,上海会不会紧随北京、深圳之后,进一步松绑住房限购?一起拭目以待!
声明:本文由入驻焦点开放平台的作者撰写,除焦点官方账号外,观点仅代表作者本人,不代表焦点立场。


