突发!网传九庐二期8月9日起认筹,粉丝爆料认筹细节和均价!
扫描到手机,新闻随时看
扫一扫,用手机看文章
更加方便分享给朋友
九庐!九庐!九庐!九庐二期作为陆家嘴北滨江最引人注目的先进豪宅,千呼万唤始出来!
上海的北滨江之王,大陆家嘴的卡利熙,大浦东的守护者,承载了建筑美学和优质社区复兴之路的召唤者,中船·中信泰富巨擎之子!
九庐二期卷土重来!新推建面约151㎡2房、173㎡3房、180㎡3房和230㎡4房的户型,二期房源数250套。
据魔都房房房豪宅系列群群友粉丝爆料:
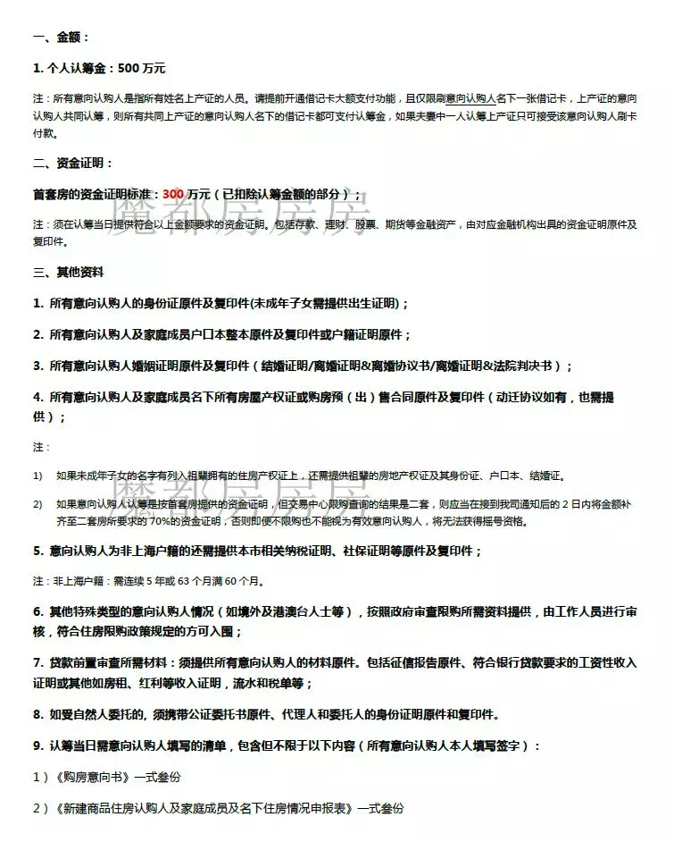
九庐二期认筹时间:8月9日-8月15日(最后一天12:00截止)九庐二期认筹金:500万元九庐二期认筹资金证明:除开认筹金,首套另需300万元资金证明,二套另需1100万元资金证明。包括存款、理财、股票、期货等金融资产,不需要冻结。九庐二期认筹地点:银城路117号,瑞明大厦5楼展示中心九庐二期单价均价:12.8万元


*以上最终以开发商公示为准!
至于一房一价表,目前还没有对外发布,我们会全程紧跟进展,排名前列时间给大家呈现!大家可以参考一下去年九庐一期的部分价格表如下:


再来回顾一下之前贴过的九庐二期样板房实拍照片,史上最全了:













看完了照片,当然更重要是可以看看下面魔都房房房全网特别呈现的九庐二期样板房实拍视频咯,背景音乐配了一首法语歌,个人觉得这样才符合九庐二期的气质呢:
▲九庐二期样板实拍视频
九庐二期建面约151㎡2房、173㎡3房、180㎡3房和230㎡4房的户型,其实只是比一期多了一个180㎡3房的全新户型。230㎡4房应该和一期250㎡4房几乎一样。




免责声明:
1.本文转载自:魔都房房房
2.凡注明转载来源的文章,均为其他媒体或平台的作品,均为转载,转载目的在于传递更多信息,并不代表本平台赞同其观点和对其真实性负责,本平台不承担任何法律责任。
3.如有侵权,请及时告知删除。或者联系搜狐焦点上海站版权部:021-23081573
声明:本文由入驻焦点开放平台的作者撰写,除焦点官方账号外,观点仅代表作者本人,不代表焦点立场。


