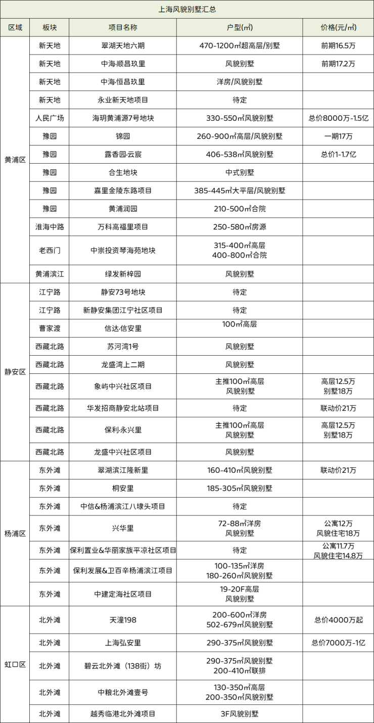
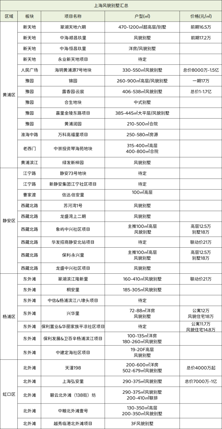
17万+豪宅正在全面收割上海有钱人
扫描到手机,新闻随时看
扫一扫,用手机看文章
更加方便分享给朋友
8月,豪宅市场的强劲行情正成为上海楼市的焦点。
上周上海3个17万+豪宅同时亮相:绿城的前滩百合园、黄浦董家渡的融创外滩壹号院、黄浦老城厢的融创亚龙项目锦园相继开盘。

前滩百合园,只有最后10套风貌别墅房源,均价17.12万,最终是21组有效认购,未触发2.5倍认购的积分制。开盘去化80%,剩余2套326㎡中间套小户型。
项目二期288弄项目的入围分数高达114.96分,红极一时,仅次于当时的云锦东方。这次开盘没有日光,主要是现阶段上海同价位段中,市区风貌别墅的选择范围更大,相比起来,剩余的2套中间套就不够香了。

8月17日,黄浦董家渡板块融创外滩壹号院二期再度开盘,110套房源一小时售罄,当日实现总成交金额56.74亿元,去化率100%。
本次推售的户型以约255-500平方米的大平层为主,套均总价超5100万,单价17.1万/㎡。共有200组客户认筹,认筹比超180%。
据悉,项目二期三批次房源将在金秋再次加推。

另外,位于老城厢核心板块,由新湖、融创、中信联袂打造的城市更新项目“锦园”,近日也正在火热认筹中,没选上壹号院的选手们,估计已经在去锦园的路上了。
项目首推33套14层小高层,均价17万/㎡,主力户型是267-330平3-4房,总价3700万起步,最贵的一套908㎡复式达1.68亿。

项目紧邻新天地,周边翠湖天地、复兴珑御、华府天地、露香园等一众豪宅聚集。目前,翠湖5期的挂牌价已经25万/㎡起步;复兴珑御的二手挂牌20万/㎡起步,相对来说,锦园17万的均价还是很有吸引力的。


上半年,上海高端住宅成交放量,使得前期持币等待的高端购房者需求得到释放,推动成交量进一步上升。
克而瑞数据显示,上半年总价3000万-5000万的高端住宅项目,上海的成交套数为1236套,同比增长192.6%,成交套数全国第一。
上半年全国总价过亿元的顶豪共成交了18套,其中,上海就占了近八成,成交了14套,同比增长180%。
进入下半年以来,高端市场的供应仍源源不断。
7月以来,上海已有10个单价10万+新盘入市。浦东滨江的保利世博天悦二期、徐汇滨江的中海领邸二期、黄浦人民广场的海玥黄浦源、以及黄浦老城厢城市更新项目锦园……都在陆续入市。
8月上海豪宅集中上场,能否带动整体市场的热度?还需要持续观察。
来源:沪上李想买房
声明:本文由入驻焦点开放平台的作者撰写,除焦点官方账号外,观点仅代表作者本人,不代表焦点立场。


