实行“双高双竞”,五批次土拍规则又变了!9月14日开拍!
扫描到手机,新闻随时看
扫一扫,用手机看文章
更加方便分享给朋友
8月15日,上海土地市场官网发布五批次土拍时间表。具体出让静安区2幅地块,出让总用地面积约5.01公顷,起始总价106.79亿元。
现场交易会于2024年9月14日开始举行,具体交易时间以2024年9月13日发布的《现场交易活动安排的通知》为准。
与此同时,五批次土拍规则迎来新变化!
自第五批次起,上海市商品住房用地出让对市场热度较高的地块实行“双高双竞”(两轮竞价、两轮竞高品质建设标准)举措,即竞买完成上一个指标要求后,转入下一个指标要求,采取梯度竞争举措,最终实现“高品质建设一地一方案”和“市场化配置价高者得”目标。
具体来看,“第一轮竞高品质”是将绿色建筑、超低能耗建筑、装配式建筑、可再生能源、BIM技术应用等普适要求纳入土地出让合同。“第一轮竞价”,对市场热度较高的地块,通过出让前综合会商机制,合理设定出让起始价格,确定差异化的溢价空间;“第二轮竞高品质”,对“竞装修标准”、“竞公共设施和开放空间等”、“竞无偿移交政府的高端人才住房”等系列举措选择应用、顺次竞买;“第二轮竞价”是通过再次竞价,以“价高者得”的方式最终确定竞得人。
除原有的绿色建筑、超低能耗建筑等高品质建设指标外,本次出让增设了“竞装修标准”、“竞公共设施和开放空间等”、“竞无偿移交政府的高端人才住房”的3项指标,鼓励市场主体建设优质住房,提升居住配套的公共服务功能和高品质公共空间环境,切实落实人民城市理念,着眼创造更加美好的生活,吸引各类人才落户发展,营造宜居宜业、安居乐业的环境品质。
地块的高品质建设导向和具体竞争指标,均在出让条件确定阶段,由市相关部门会同相关区政府(出让人)通过综合评估和会商机制,根据地块区位条件、产品定位、市场情况等差异化确定。
地块成交后,高品质建设各项要求将全部纳入土地出让合同,实现建设、竣工验收、运营等全生命周期合同监管,确保高品质建设要求落地。
另外,本次出让公告中明确,坚持市场化原则,由企业根据市场供求关系自主确定商品住房销售价格,并按国家和本市商品房销售管理措施实施价格备案和上市销售。
具体交易规则将在每批次土地出让公告时发布,详见上海市规划和自然资源局网站、上海土地市场网站发布的出让文件。
静安曹家渡地块
静安区曹家渡社区C050301单元9A-20地块出让面积1.85公顷,容积率2.68。地块与13、14号线武宁路地铁站直线距离约400米;与14号武定路地铁站直线距离约380米,交通便捷。
周边新房方面,2024年3月,上海新静安集团以50.661亿元获得静安区江宁社区038-4地块,楼面价91663元/㎡,规划有风貌别墅和高层住宅。
2022年9月,信达地产招标获得曹家渡社区C050301单元4-3b地块,楼面价81484元/㎡,打造了信达·信安里,预计今年10月入市,推90-100㎡1-2房高层及约270-525㎡别墅。
此外,江宁路板块昌平云岸在售,项目今年6月推出481套房源,均价145000元/㎡,认购率196%,当前仍剩余138套房源可售,去化率71%。
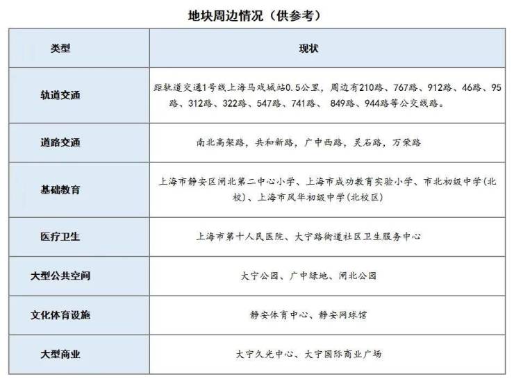
静安大宁地块
静安区灵石社区N070402单元094a-14地块出让面积3.16公顷,容积率2.95,为住宅+办公混合用地。地块距1号线上海马戏城站500米,近大宁久光中心、大宁国际商业广场。
周边新房方面,大宁核心区域上一次出让宅地还要追溯到2021年6月,保利以105.1310亿竞得静安区灵石社区N070403单元095a-02、095b-01地块,成交楼板价51707元/㎡,溢价率8.39%。后打造热盘静安天悦,均价约10.5万/㎡。
声明:本文由入驻焦点开放平台的作者撰写,除焦点官方账号外,观点仅代表作者本人,不代表焦点立场。


