指导价9.6万/㎡!普陀地王「先进京东万里地块」正式动工!
扫描到手机,新闻随时看
扫一扫,用手机看文章
更加方便分享给朋友
较新消息,普陀万里社区W060701单元X101-01、X102-02、X103-01地块(237坊地块)于2021年12月31日举行奠基开工仪式!标志着该地块也将正式开建了。

这块位于西站北广场的普陀万里超级地块,是去年6月18日,上海首批土地集中出让时,由京东&先进联合体底价拿下,成交总价99.1亿元,综合成交楼面价约合3.07万元/㎡。

值得注意的是,奠基开工仪式背景板上,却出现了金地商置的身影。

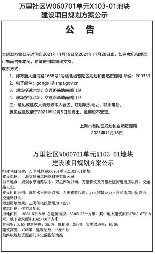
根据早期网上公示的地块规划方案显示,项目拟建16-21层高层住宅。


效果图如下:


万里社区W060701单元X101-01、X102-02、X103-01地块(237坊地块)总范围东至真金路,南至交通路,西至真南路,北至富平路,为上海西站地铁上盖项目。

地块土地性质为商业办公住宅综合用地,其中X101-01地块为办公楼、商业用地;X102-02办公、商业、住宅用地;X103-01为住宅用地,总出让面积147869.9㎡,总建筑面积约322864㎡,是本次上海集中出让的土地中较大的一幅。地块住宅套数下限合计为793套,要求装修比例为100%,中小套型住宅建筑面积不低于80%,需配建5%的保障性住房。根据政府出具的房地联动指导价,未来普陀区万里社区W060701单元X101-01、X102-02、X103-01地块(237坊地块)住宅部分的房价约为9.6万元/㎡。地块要求依据真如城市副中心功能定位及规划建设管理导则,引入互联网服务与零售、在线新经济、数字经济、新一代信息技术类等科技企业,融合多业态和线上线下经济并积极引入国内外首店新品等商业元素,发展体验消费,营造体验式消费环境 。
来源:真有好房
声明:本文由入驻焦点开放平台的作者撰写,除焦点官方账号外,观点仅代表作者本人,不代表焦点立场。


