“7090政策”松绑,上海楼市新政来了!
扫描到手机,新闻随时看
扫一扫,用手机看文章
更加方便分享给朋友
8月27日,上海市人民政府发布关于优化本市新出让商品住房用地套型供应结构的通知。
主要内容包括:
1.优化新出让商品住房用地中小套型住房建筑面积标准。
根据本市人均住房建筑面积、家庭人口结构、住房套型的市场需求以及住房建筑设计和施工等情况,本市多层、小高层、高层建筑的商品住房中小套型住房建筑面积标准分别调整为100平方米、110平方米、120平方米。提升住房套型配置均衡性,引导套内空间合理布局。
2.优化新出让商品住房用地中小套型住房供应比例。
原则上,中外环间区域不低于70%,中环以内区域不低于60%,新城和南北转型重点区域不低于60%,外环外其他区域不低于50%。继续将新建各类商品住房用地中配建的5%保障房和15%自持租赁房等纳入商品住房用地套型结构统筹范围。根据市场主体住宅产品适销等情况,符合《关于进一步完善上海市详细规划实施深化的工作意见》中所列住宅套数调整适用情形的,结合统筹实施方案,可适当弹性调整。
3.加强新出让商品住房用地套型结构的区域统筹。
加强区域协调,相关区(管委会)可根据城市总规、单元规划,对拟规划用作商品住房的地块按照建筑面积总量不变原则,统筹中小套型商品住房;新出让的商品住房地块在一定时间内做好项目统筹平衡;具体地块规划设计条件在土地出让合同中予以明确。其他有关政策,对新建商品住房用地套型结构另有规定的,可根据实际情况,继续按相关规定执行。
具体来看,上海此前“中小套型住宅设计建设标准”参考的是2006年建设部发布《关于落实新建住房结构比例要求的若干意见》,其中要求新审批、新开工的商品住房总面积中,套型建筑面积90平方米以下住房(含经济适用住房)面积所占比重,必须达到70%以上。该标准被业内称为“7090政策”。
而在2024年第一批次第二轮土拍中,上海就对“中小套型住宅设计建设标准”进行了调整:多层住宅建筑面积不大于100平方米、小高层住宅建筑面积不大于110平方米、高层住宅建筑面积不大于120平方米。
随着“7090政策”的松绑,上海市场的供应结构也将发生改变,未来新房市场的户型面积或也将变大,满足刚性住房需求和多样化改善性住房需求,促进房地产市场平稳健康发展。
9月14日即将举行的五批次土拍中,静安区2幅地块,中小套型住宅建筑面积不得低于该地块住宅总建筑面积的40%。
静安曹家渡地块
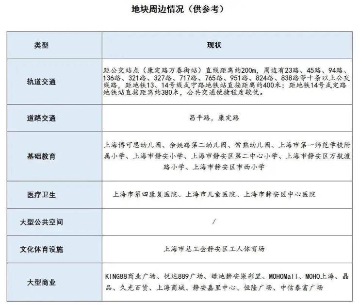
静安区曹家渡社区C050301单元9A-20地块出让面积1.85公顷,容积率2.68。地块与13、14号线武宁路地铁站直线距离约400米;与14号武定路地铁站直线距离约380米,交通便捷。
周边新房方面,2024年3月,上海新静安集团以50.661亿元获得静安区江宁社区038-4地块,楼面价91663元/㎡,规划有风貌别墅和高层住宅。
2022年9月,信达地产招标获得曹家渡社区C050301单元4-3b地块,楼面价81484元/㎡,打造了信达·信安里,预计今年10月入市,推90-100㎡1-2房高层及约270-525㎡别墅。
此外,江宁路板块昌平云岸在售,项目今年6月推出481套房源,均价145000元/㎡,认购率196%,当前仍剩余138套房源可售,去化率71%。
静安大宁地块
静安区灵石社区N070402单元094a-14地块出让面积3.16公顷,容积率2.95,为住宅+办公混合用地。地块距1号线上海马戏城站500米,近大宁久光中心、大宁国际商业广场。
周边新房方面,大宁核心区域上一次出让宅地还要追溯到2021年6月,保利以105.1310亿竞得静安区灵石社区N070403单元095a-02、095b-01地块,成交楼板价51707元/㎡,溢价率8.39%。后打造热盘静安天悦,均价约10.5万/㎡。
声明:本文由入驻焦点开放平台的作者撰写,除焦点官方账号外,观点仅代表作者本人,不代表焦点立场。


