6月上海建筑工地“四不两直”安全检查情况通报,象屿路劲都匯云境 “上榜”
扫描到手机,新闻随时看
扫一扫,用手机看文章
更加方便分享给朋友
为进一步落实安全生产治本攻坚三年行动工作要求,全面推进建筑工地安全管理体系能力提升,严格落实参建各方安全生产责任,切实提高风险隐患排查发现和解决问题能力水平,6月中旬,市住房城乡建设管理委对本市建筑工地开展“四不两直”安全检查,现将有关情况通报如下:
总体情况
本次检查共涉及嘉定区、普陀区、度假区、临港新片区、长宁区、青浦区6个区域,从检查情况看,大部分被查项目主要参建单位项目关键岗位人员能到岗履职,参建各方建立了现场安全管理制度并落实安全责任制,能够按照安全隐患排查要求定期开展项目安全检查工作,安全生产管控措施基本到位。
存在问题
(一)危大工程安全管理方面
个别项目钢结构安装现场安全保障措施与专项施工方案不一致,未使用挂篮等作业防护设施,人员直接站在200*400钢梁牛腿上作业,操作面狭小,存在高处坠落和物体打击风险,防坠器进场未验收,现场未下拉,作业人员无法使用;个别项目附着式整体提升脚手架竖向主框架未连续贯通设置。
(二)人员管理方面
个别项目塔机安装期间,专业分包单位项目经理未到岗履职;个别项目电工无证上岗;个别项目专业分包单位项目经理建造师证和安全B证造假;个别项目专业分包单位项目经理安全B证已变更至其他企业,属无证上岗;个别项目施工总承包单位安全员安全C证尚未变更至本单位,已在项目上岗,属无证上岗;个别项目施工总包单位安全员的劳动关系隶属总包单位子公司,子公司为独立法人企业,非总包单位自有人员。
(三)预防高坠安全管理方面
个别项目悬挑架底部硬隔离被拆除后未及时恢复,层间隔离有缺失;个别项目悬挑钢平台底部未全封闭,悬挑钢平台未按规范要求外高内低设置;部分项目外脚手架内侧、楼梯侧边等部位防护不到位。
(四)机械管理方面
个别项目超高吊篮后支架未按专家评审要求设置侧向稳定措施,未设置登高安全设施;部分项目吊篮重锤绳卡数量设置不足,部分卡箍固定方式不正确,个别钢丝绳变形,无法继续使用。
(五)其他方面
部分项目对场内电动运输车辆管理仍较为薄弱,未按规定建立健全安全管理制度和操作规程,安全责任未落实到岗、到人;部分项目现场易燃物品未按规定设置专用堆场。
检查处置
针对现场检查发现的问题,市住房城乡建设管理委向各区建设行政主管部门开具处置建议书,要求有关部门和单位落实整改责任,尽快整改到位。对构成重大事故隐患的,各区建设管理部门应对责任单位及其主要负责人严格落实“一案双罚”;对其他严重安全问题隐患,要严格落实行政处罚及项目经理、总监记分等处置措施;对人员资格证书造假的,除落实行政处罚外,及时移交公安部门。各区建设管理部门要督促辖区建设项目参建各方对照以上典型问题立即开展自查自纠,发现问题及时整改闭环,筑牢工地安全防线。
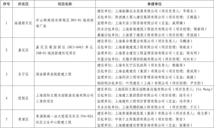
2024年6月“四不两直”安全检查
问题突出建筑工地清单
来源:上海住房城乡建设管理
声明:本文由入驻焦点开放平台的作者撰写,除焦点官方账号外,观点仅代表作者本人,不代表焦点立场。


