松江新城新姿态 梅家浜路至G60详控规划 松江新城界面更新
扫描到手机,新闻随时看
扫一扫,用手机看文章
更加方便分享给朋友
导读:在上海“十四五”提出的五大新城战略中,制定新城滚动成片开发计划,有重点、有步骤、分类推进新城建设,坚持集中成片开发,实现开发一片、成熟一片、带动一片。按照公共活动中心、老城社区以及产业园区等不同类型,合理确定新城“十四五”重点发展地区,集成示范城市规划建设的新理念、新技术。
今天一起来看松江新城中山街道SJC10010单元如何规划发展

四至范围:北至梅家浜路、南至G60沪昆高速、西至通波塘、东至沪松公路
区域现状多为工厂、以及创意工坊、部分住宅、办公楼主等

松江区SJC10010单元规划用地汇总表

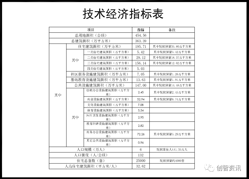
松江区SJC10010单元经济技术指标表
直接上详控规划图

松江新城SJC10010单元控制性详细规划--对应图解在文章结尾
主要围绕梅家浜路、茸梅路、茸平路、茸兴路、文翔路四条主要通道,对外围沪松公路、思贤路。
下方为用地性质对比图

想了解其中某一块用地用途,用土地编码直接对下所列

一共有51个街坊编号,更加详细可以点击关注 创智资讯 发送高清正版
目前区域内新建商品房开发仅处于初级阶段,最早进入的为恒大地产(恒大帝景)、世茂地产(云著深蓝)、招商+华发(光星华府)、景瑞地产(景瑞江山悦),其余多为老公房为主。
关于松江新城
松江新城建设开发增量,以中山街道排名排名前列,其次为广富林街道(广富林路以北区域)、其次为永丰街道(松汇西路、松江市河、油墩港合围区域),松江南部新城商品房目前未开放,多以动迁安置房建设为主。
免责声明:以上内容均通过公开渠道获取,具体相关部分公示为准
声明:本文由入驻焦点开放平台的作者撰写,除焦点官方账号外,观点仅代表作者本人,不代表焦点立场。


