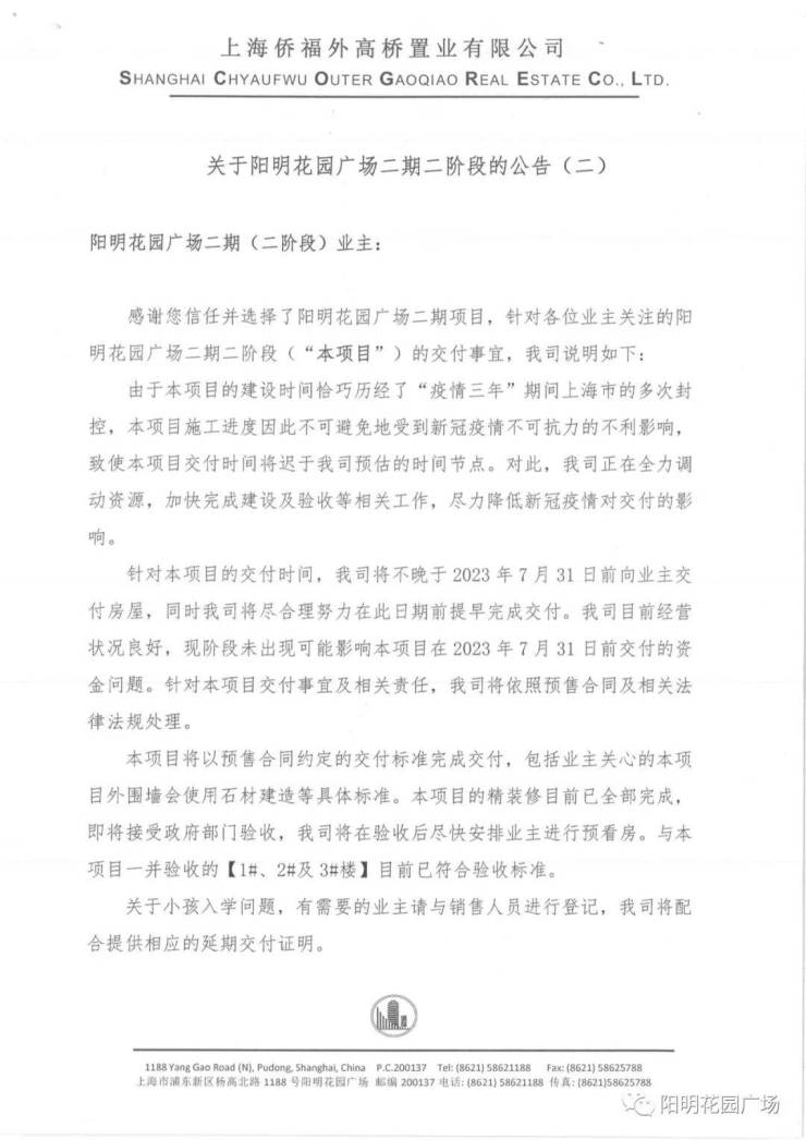
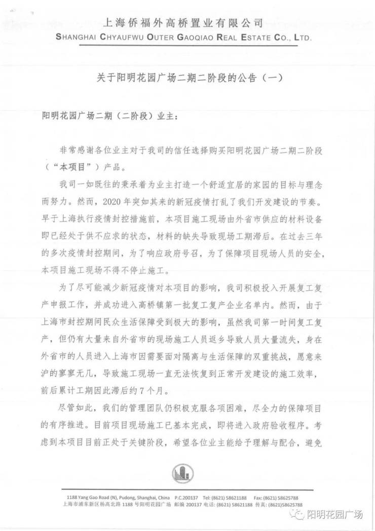
浦东阳明花园发布公告延期交付7个月 交付时间不晚于7月31日
上海搜狐焦点 2022-12-31 21:06:48
用手机看
扫描到手机,新闻随时看
扫一扫,用手机看文章
更加方便分享给朋友
据阳明花园广场最新公告消息,因疫情原因,阳明花园延期交房7个月。
近日,阳明花园广场连发两则公告。据其最新公告消息,因疫情原因,阳明花园延期交房7个月。
声明:本文由入驻焦点开放平台的作者撰写,除焦点官方账号外,观点仅代表作者本人,不代表焦点立场。


